• Welcome to Българска Аквариумна Енциклопедия. Please login or sign up.
 
20.12.2025 08:10

Промяна новините на форума:

Ако имате проблем в аквариума, преди да пуснете нова тема, попълнете въпросника тук.


  • Професионална поддръжка на аквариуми

Аквариумен контролер

Започната от petko, 03.10.2014 20:29

« назад - напред »

0 Потребители и 1 Гост преглежда(т) тази тема.

petko

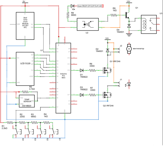
Най накрая реших да си направя аквариумен контролер.
Събран е на базата на Ардуино с Atmega 328.
Използван е графичен дисплей 84х48,поиграх си малко да го кирилизирам.Регулировка на яркостта и контраста.
Обхождането по менютата и задаването на параметрите става с четири бутона (Ok,Up,Down,Cancel) .
Енергонезависим часовник с DS1307.Мисля да го сменя с температурно стабилизирания и с вграден кварц DS3231.
Температурен датчик DS18B20.
Текущата версия на програмата ми покрива управлението на цялата техника в аквариума.
Всички таймери могат да се настройват и за ден от седмицата.Пазят се в EEPROM.Ограничил съм ги до четири таймера на канал.Памета стига за по 50.

Ето и данни за възможностите на контролера с тази версия на програмата.
   -Два релейни изхода за осветление(например луминисцентно).За два отделни кръга.С независими таймери за програмиране на включване и изключване.Ограничил съм ги до по два интервала на светене.Ръчен режим за включване и изключване.
   -Изход 220V за филтър.Ръчно управление за включване и изключване.Автоматичен режим по време на хранене изключва филтъра за 10мин.(времето е програмно зададено), след което го включва автоматично.
   -Изход релеен за магнетвентил за СО2(12V,220V или друго).Управлява се от таймер независимо от осветлението.Ръчно включване и изключване.Засега се управлява само по време.
   -Изход релеен 220V за аераторна помпа.Съответно с таймер за включване и изключване.
   -Термостат управлява вентилатор(PWM 12V) и нагревател(релеен 220V) по зададена температура.При спадане на температурата под зададената включва нагревателя.При повишаване включва вентилатора,оборотите са спрямо разликата в температурите до максимално зададени. Ръчен режим на вентилатора. Задаване на мин.и макс. обороти на вентилатора.Минималните обороти се използват за режим на обдухване.Вентилатора работи на тях при включено осветление.
   -Един изход PWM (12V) за LED осветление.Светодиодна лента или захранване с PWM вход.Таймер за включване и изключване с плавно увеличаване и намаляне на осветлението (програмно зададено 30мин.).Настройване на максимална и минимална сила на светене.
С леки корекции в програмата може да се добавят още канали за LED.
   -Сверяване на системното време дата и час.Настройване на яркоста и контраста на дисплея.

В последствие мисля да добавя РН датчик,който само да показва на дисплея РН-то. Няма да управлява СО2 вентила или най-много само за критични стойности.
Може да се включи и автоматична хранилка,но нямам за да тествам.
Още е на тестови макет.Остана само кутията,но тя зависи колко мощно захранване ще слагам вградено или да е външно.
Основното меню е с намалена подсветка (да не става нощна лампа).При натискане на бутон се увеличава подсветката.При не натискане на бутон в рамките на около 50сек.автоматично преминава в основно меню.На него,още се чудя какво да изписва,в момента показва температурата и часа.

https://aquariumbg.com/forum/proxy.php?request=http%3A%2F%2Fs22.postimg.cc%2Flqeogt77l%2FIMG_1161.jpg&hash=4387e332f6c6acd40dbbf167d007f9d947d9688c
Където е оградено това е избрано.При натискане на "ОК" превключва ON или OFF.
https://aquariumbg.com/forum/proxy.php?request=http%3A%2F%2Fs29.postimg.cc%2Fpowq83i13%2FIMG_1162.jpg&hash=345fecc15d6d695c61462036ffd369530dbff10f
Подменю "настройка"
https://aquariumbg.com/forum/proxy.php?request=http%3A%2F%2Fs27.postimg.cc%2F4schqvs2r%2FIMG_1163.jpg&hash=77c07dc00da12b3955bb13a782d77d7e7bbd9f7b

https://aquariumbg.com/forum/proxy.php?request=http%3A%2F%2Fs30.postimg.cc%2F7pcdtq481%2FIMG_1164.jpg&hash=a854af868cfa1abd6435ad2493f879bf22f3352a

https://aquariumbg.com/forum/proxy.php?request=http%3A%2F%2Fs3.postimg.cc%2Fu6pvz0bur%2FIMG_1165.jpg&hash=e09032e72493ec5ad9d7dd5017167dc472caf271

https://aquariumbg.com/forum/proxy.php?request=http%3A%2F%2Fs2.postimg.cc%2F4k9u7ngnd%2FIMG_1166.jpg&hash=f03c1004744f3f5ac4293151447b05c05eb226ac

https://aquariumbg.com/forum/proxy.php?request=http%3A%2F%2Fs10.postimg.cc%2Fdmh4pj1dl%2FIMG_1167.jpg&hash=56f9dfcd39e42f20474f1434cfcc364ebd60b17c
Подменю на таймерите.
https://aquariumbg.com/forum/proxy.php?request=http%3A%2F%2Fs23.postimg.cc%2Fty6x3k3tn%2FIMG_1168.jpg&hash=7e60b7029f152fc8f295ecf9f15143e7b9b437b5
Самия таймер.
https://aquariumbg.com/forum/proxy.php?request=http%3A%2F%2Fs28.postimg.cc%2Fxbs43dpzx%2FIMG_1169.jpg&hash=61e7fe0a33767730cec53660c28a46b26ed97505

https://aquariumbg.com/forum/proxy.php?request=http%3A%2F%2Fs1.postimg.cc%2Fjiicnisxb%2FIMG_1170.jpg&hash=a5064338517fe08884f837d7dd4bf914b033ac99

hunter

Много добре си се справил, поздравления  *privet* Дисплея го купи или е от нещо свален?

bunzip2

Много обещаваща и полезна джаджа е това...
Дано всичко е ОК, покажи снимка и на завършен вид после :)
Изкефих се... *THUMBS UP*

petko

Цитат на: hunter - 03.10.2014 20:52
Много добре си се справил, поздравления  *privet* Дисплея го купи или е от нещо свален?
Всичко е купено-ново.В момента пробвам един 128х128 TFT дисплей,ама той евентуално за контролер за LED.
Цитат на: bunzip2 - 03.10.2014 20:54
Много обещаваща и полезна джаджа е това...
Дано всичко е ОК, покажи снимка и на завършен вид после :)
Изкефих се... *THUMBS UP*
Обезателно и в завършен вид.
Спестява ми една камара разклонители и механични таймери. :-)
Всички кабели ще влизат в кутията.

hunter

Програмата на С ли я писа и ардуиното кой тип е? Аз съм си мислил специално за ПХ метър но понеже електродите са разход и съм се отказал  :-D

petko

Цитат на: hunter - 03.10.2014 22:26
Програмата на С ли я писа и ардуиното кой тип е? Аз съм си мислил специално за ПХ метър но понеже електродите са разход и съм се отказал  :-D
Ардуиното си има платформа за програмиране на базата на С/С++.
Типа е Pro mini.
Има и евтини РН сонди ,затова мисля само да показва,а не да определя пускането на СО2.

kuvert

Браво!Поздравления за труда!

marzykov

Евала колега.Ако добавиш и eternet shield ще е повече от перфектно. Отдавна се ровя за подобни проекти, понеже не мога да програмирам, но този съвпада с всичките ми желания. Ще те помоля да пуснеш кода и частите които си ползвал, ако е възможно. А също и да обясниш защо не ти харесва часовника, че ще го сменяш?

petko

Цитат на: marzykov - 05.10.2014 12:31
Евала колега. Отдавна се ровя за подобни проекти, понеже не мога да програмирам, но този съвпада с всичките ми желания. Ще те помоля да пуснеш кода и частите които си ползвал, ако е възможно. А също и защо не ти харесва часовника, че ще го сменяш?
Засега съм използвал
PRO Mini ATMEGA328P 5V 16M (16MHZ)
I2C RTC DS1307 AT24C32 Real Time Clock Module
84*48 84x84 LCD Module  Nokia 5110
DS18b20 Waterproof Temperature Sensors
Остава да доуточня силовата част.Схемата е още в работен вариант,трябва да я оформя и ще я пусна.
Часовника DS3231 е по-точен.Имам няколко DS1307  модула и всеки има различно изоставане или избързване.В кода е направена корекция на времето,но ми се ще да я махна.
Още не съм финализирал кода.

eternet shield-честно казано не виждам смисъл,а и няма да стане с този процесор.В момента кода му заема 90% и няма място.

marzykov

Ще следя темата с голям интерес :) . Току що проверих цените в ebay  на частите и не излизат повече от 20-на лева, а това е страхотно за контролера, който разработва колегата - адмирации за това. А относно въпроса за eternet shield-а - би бил полезен за наблюдение нон-стоп контрол и информация навсякъде.

petko


marzykov

Супер си колега  *bg*   *thanks   . Само ще те помоля за по-голяма схема, че тази почти не се чете и си измислям :) . Ако може и обяснение към нея и кода да пуснеш цена няма да имаш.  *DRINK* Не знам колко трябва да те черпим с колегите за това което си сътворил и ни споделяш.   *DRINK*

petko

Кода евентуално само за членове на форума. :-)

hunter

Надъха ме и си поръчах Ардуино да си играя и аз  :-D И ще помоля колегите да не са чак толкова брутални. Ако може това ако може онова, ами малко е кофти един да го измисли а друг да ползва на готово. Нищо лично но все пак оценявайте труда и на другия поне на лични да беше помолил колега  ;-) Така все ки ще иска  :duvar:

paralaks

Браво колега *privet* *privet* *privet* *privet* *privet*
Аз направо бих си купил готов от petko.

Similar topics (3)

14626

Публикации: 3
Прегледи: 7438

57041

Публикации: 6
Прегледи: 4045

56479

Публикации: 2
Прегледи: 3972