• Welcome to Българска Аквариумна Енциклопедия. Please login or sign up.
 
08.01.2026 05:59

Промяна новините на форума:

Ако имате проблем в аквариума, преди да пуснете нова тема, попълнете въпросника тук.


  • Професионална поддръжка на аквариуми

По-сериозно за Гупите

Започната от Андрей Бобев, 08.05.2009 22:13

« назад - напред »

0 Потребители и 1 Гост преглежда(т) тази тема.

Андрей Бобев

08.05.2009 22:13 Last Edit: 13.05.2009 00:52 by Андрей Бобев
Селекционна работа с породисти линии гупи
Юрий Духанов
Copyright © "Гуппи России" 2006

   Практически всички красиви линии породисти гупи са получени и продължават да се получават от селекционери на гупи. Гупистите не трябва, а и не могат да работят с рибите без познания за законите на общата генетика. Тези знания помагат, облекчават и ускоряват процеса на постигане на поставената цел. Но - за съжаление - любителите на гупи са слабо запознати или напълно незапознати с генетиката. Изучаването на генетика по книги е скучно занимание, което не увлича и - казано честно - е без особена полза. Само в практиката, провеждайки ред кръстосвания, аквариумистът може да разбере и опознае трите основни закона на Георг Мендел.

   Най-често развъждащият гупи си поставя две задачи:

   1. Да съхрани и подобри съществуващи породи гупи. Да закрепи признаците, които е открил у отделни представители на дадената родословна порода.

   2. Извеждане на нови породи (линии), за което е нужно да се съвместят признаците на две или повече породи гупи.

   Последната задача ние тук няма да разглеждаме. Да се започват опити за извеждане на нова порода, преди да е усвоено отглеждането, развъждането, запазването и усъвършенстването на вече съществуващите в нашето аквариумно стопанство линии на гупи - това няма големи перспективи. Да започнем с това, че ще усвоим правилата, методите и похватите, които се използват при решаването на първата от изложените по-горе задачи.

   За постигането на поставената цел е нужно да имаме търпение, настойчивост и целеустременост. Независимо от неуспеха. Разбира се, ако имаме в арсенала си 2-3 аквариума, няма да ни се удаде да запазим и подобрим дори една порода. Желателно е за една порода да се предвидят поне 18 аквариума за три паралелни линии (20-25 л - 9 бр.; 60-80 л. - 3 бр.; 80-150 л. - 6 бр.), така че рибите да се отглеждат самостоятелно в продължение на много години. Ако няма възможност да се поддържат толкова аквариуми, тогава се създава колектив на гуписти за поддържане и обмен на еднакви породи риби.

   Ако на начинаещия гупист селекционер се е удало да получи потомство от наличните родители, то той може да определи кои черти му харесват. Точно те трябва да се закрепят и усилят. Чертите, които са нежелани  - това са дефекти, от които е най-добре да се избавим. За да се изучи наследствеността на наличните породи гупи, необходимо е да се получат поне две поколения. Като следваща задача се налага бракуването на несъответстващите на изискванията екземпляри и формиране (подбор) на родители, които в най-висока степен съответстват на изискванията на еталона. Колкото повече родители съответстват на изискванията на еталона, толкова по-лесно се постига успех в селекцията.

   Не се опитвайте да използвате при развъждането дребни родители, груби по форма, с потъмняла окраска и "слаби" плавници. Такива опити са обречени на неуспех. Успех в поставената задача гарантира закрепването на признаци, които са били забелязани нееднократно.

   Колкото повече са рибите, толкова повече са възможностите за подбор на родители с качества, близки до еталона. Колкото по-малка е числеността на поддъращата популация при произволно кръстосване, толкова по-трудно е да се ограничи пагубното влияние на близкородственото развъждане, толкова по-силно ще се проявява инбридната депресия. За да се получат 500 екземпляра (самци и самки) гупи на месец, необходими са 15-20 двойки родители. При такава малочисленост на размножаващите се части е неизбежно близкородственото развъждане (кръстосване на родители с поколението им, братя със сестри), което води до израждане на породата. Израждането се проявява в снизяване на жизнеспособността, темповете на растеж, окончателните размери, зачестяване на уродствата, намаляване на плодовитостта, безплодие, частична и пълна загуба на окраската, загуба на породата.

   Отглеждането на 50 или даже 100 двойки родители - в общ(и) аквариум(и) - не гарантира, че може да се избегне инбридингът. В същото време, провеждайки работа по селекциите, неизбежно се налага да се прибягва умишлено до най-близкородствените "кръстове" (чифтосвания) - от типа брат+сестра или баща+дъщеря. При това селекционерът любител не е способен да отглежда риба в промишлени мащаби. Във връзка с това гупистите са си изработили правила:

   1.Увеличаване на числеността на размножаващите се части от популацията до възможните или необходими граници.

   2.Отделно отглеждане на самците от самките - за последващо подборно чифтосване по определена схема на родители, преминали през подбора на екземпляри.

   3.Периодично да се "подбива" линията (да се обновява кръвта й) - през 2-4 години, чрез аналогична порода.

   4.Развъждане на всяка порода гупи по семейства. Тоест разделяне на породата на 2, а по-добре на 3 отделни разклонения.

   5.Да се провежда кръстосване съгласно разработените схеми. Такива схеми позволяват да се раздалечат сроковете за "освежаване" на кръвта и да се работи с неголямо количество родители.

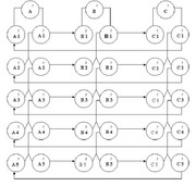
   Нека разгледаме най-простата схема (№ 1). Тук виждаме, че породата е разделена на три семейства - А, В и С. Кръстосването (чифтосването) става по следния начин. Самците (♂) от първото семейство А се съчетават със самките (♀) от второто семейство В. Самците от второто семейство В се съчетават със самките от третото семейство С. Самците от семейство С - със самките от семейство А. Много проста схема, която без особени усилия позволява да се добавят и четвърта, и пета линия. Названието на тази схема е "Редуваща се, трилинейна".

https://aquariumbg.com/forum/proxy.php?request=http%3A%2F%2Fwww.postimage.org%2FPq1qm_i9.jpg&hash=5bfa36c4028bfca0722e22b872c46fcd1ad92bda

   Нерядко селекционерът получава една или две тройки (две самки + самец) от породата гупи. В случай на получаване на едно трио, за гуписта е безполезно да се занимава с поддръжката на тази линия, задължително е необходимо да се добавят към самеца още самки, иначе породата ще изчезне в течение на няколко (малко) поколения. Схема № 2 е разработена от развъждащите гупи специално за работа с две тройки. В сравнение с първата приведена схема кръстосването става по-сложно и объркано, но това е само на пръв поглед. Вие правите записи на своята селекционна работа в тетрадка и с помощта на тези записи няма да се получи объркане. Тази схема е забележителна с това, че в нея в първото и второто поколение присъства кръстосване на баща с дъщеря, което способства закрепването на качествата, които са ви необходими, а кръстосването в петото и шестото поколение намаляват пагубното въздействие на инбридинга на популацията.

https://aquariumbg.com/forum/proxy.php?request=http%3A%2F%2Fwww.postimage.org%2FPq1qsCur.jpg&hash=85cd1aba8065064506b08534fc4947f286280c08

   В повечето случаи в московските породи наследствеността в геометрията на тялото носи самката, а окраската дава самецът. Любим похват у московските селекционери на гупи е кръстосването на по-стар самец с по-млада самка, като нерядко на това място се оказват баща и дъщеря. Честото прилагане на такова кръстосване много бързо води до разрушаване на породата.

   Разбира се, прочели този материал, сме и разбрали, че сериозните селективни занимания с гупи съвсем не са лека задача, защото за това е нужна възможност - това е както наличието на време и помощници (семейството, приятелите), така и възможност за помещаване на нужното или (ако искате) необходимото количество аквариуми, разбиране на наследствеността на рибите (а нея трябва да установите сами), и разбира се - най-главното разбиране: на това какво правите и към какво се стремите. Точно за разрешаване на такива проблеми и за предоставяне на желаещия възможност да се занимава със селектиране на гупи се създават и клубовете на гупистите, към които всички гуписти се стремят. Вижте, много е просто, обединявайки се трима души в клуб на една порода, да се поддържа тази линия ще е много лесно, използвайки при това подходите на кръстосване, приведени в Схема № 1. Освен това винаги има (ще има) възможност да се получи свежа кръв или да започнете да се занимавате с развъждане на нова порода.

   В заключение ми се иска да кажа, че селекционната работа с гупи е много увлекателна. Как преминава очакването на резултатите от труда на селекционера е трудно да се предаде с думи, това трябва да се почувства. Селекционната работа - това е и хоби, и все пак е работа, и то такава работа, която носи удоволствие и радост.

Превод: А. Бобев




wwladoo

И  от  мен  едно  голямо  благодаря  ! !!!!Аз  съм  работил  и  по  двете  схеми   те  не  са  от  сега    и  съм  имал  много  провали  поради  липса  на  свежа  кръв-повечето  селективни  породи  в  последно  време  са  внос !  Преди  доста  години  беше  по  лесно  да  подържаш  определена  порода   имаше  доста  местни  популации в   страната на  определени  селекции    т. е. свежа   кръв  и  затова  имаше  качествени  гупи  а    сега   няма!Имал   съм   и  успехи  ама  по  малко  и  както  пише  колегата  радоста  е  голяма  стига  да  има  кой  да  ти  оцени  труда!Пробвал  съм  и  със  едно  семейство    от  3бр  поради  липса  на  повече  от  вида  действително  след  време  се  изгубва  подържаната  линия!Макар  да  съм  спазвал  всички  останали  правила  които  зная  за  селектирането!Просто  се  получават  други  цветове  на  мъжките - губи  се  линията  !И  аз  в  началото  съм  се  чудил  когато  не  знаех  доста  неща  защо  така   при  положение  че  женските  съм  ги  отделял  от  един  вид  много рано   още  при  образуването  на  гоноподите  при  мъжките!Изобщо  достъп  до  друг  вид   не   имало   и  изведнъж  някакви  странни  цветове!Може   някоя  прапрабаба  да  е  била  шавлива  и  да  е  прескочила  при  комшията :-D   Това  в  кръга  на  майтапа!!!В  момента   имам  8  вида  селекции   и  ще  разнообразявам!!!Труд  си  е  и  то  голям   !!! *DRINK*   на  колегата   Юрий, а и също на колегата Андрей Бобев за труда!!!
човек се учи цял живот--АКВАВИКТОРИЯ-БГ--ПРОДАЖБА НА АКВАРИУМНИ РИБКИ,СКАРИДИ,ОХЛЮВИ,РАЦИ И РАСТЕНИЯ

Андрей Бобев

20.05.2009 01:01 #2 Last Edit: 20.05.2009 16:36 by Андрей Бобев
Фоновият цвят на гупите
(Обзор)
А. А. Зайцев
Copyright © "Гуппи России" 2006
[/b]

   От автора

   В този обзор е направен опит да се обобщи този материал, засягащ фоновия цвят на гупите, който е изложен във форума на сайта на секцията "Гупите на Русия" при Регионалната обществена организация "Московски клуб на аквариумистите и терариумистите", раздел "Селекция и генетика". (http://guppyclub.mkat.su/plugins/forum/forum.php - препратката е от преводача)
   Основна цел на този обзор е да се покаже външният вид на гупи с различен фонов цвят. Естествено, искаше ни се колкото се може по-пълно да хвърлим светлина върху темата, но както казва Козма Прутков, "Не може да се обхване необватното". Ето защо съвсем естествено в следващия текст не е използвана цялата налична на форума на сайта информация по тази тема и са показани не всички фотографии, които са представени там.
   Авторът е признателен и благодарен на Владимир Викторович Сторожев за любезно предоставените за използване информационни материали, данни и фотографии, които по същество представляват и самия обзор. При използване на материали от други автори задължително се дават препратки.

   Въведение

   В много източници (изброяването им е твърде обширно и няма да се прави тук) при споменаване на селекционна работа с гупи се привежда изброяване на фоновите окраски. Възможно е последователността на разположение на окраските (във всички източници тя е еднаква) да носи някакъв смисъл (съществуват предположения, че това изброяване е изложено по степента на доминантност), но е възможно първият му съставител да го е направил в такава последователност, а в следващите той просто да се е преписвал. Ето тази последователност:

   Сива, Светла, Златна, Синя, Албиноси, Бяла, Бледожълта, Сребърна

   В "Правила и критерии за оценка на гупи" има приложение № 4, в което е приведена друга последователност на фоновите цветове и са добавени две нови разцветки:

   Сив, Златен, Светъл, Син, Розов, Албинос, Бял, Сребърен, Бледожълт, Лимонов


   Тъй като "Правила и критерии за оценка на гупи" представляват официален документ, то в бъдеще ще се придържаме към последователността на фоновите цветове, означена в дадения документ.
   Фоновия цвят по правило определят по самките, тъй като в повечето случаи при тях отсъства покриващата окраска, а при наличието й площта, която тя заема, е неголяма.

   Примери за фонови цветове на гупите

   Сив (доминантен). Сивият цвят се смята за див или природен. Самките на дивите гупи имат прозрачни, безцветни плавници, а корпусът им е сив със зеленикав, синкав или маслинен оттенък на окраската. При кръстосване на сиви гупи с която и да е друга фонова окраска в първото поколение се получава поколение само със сив цвят. Ето защо сивият цвят се смята за доминиращ.

https://aquariumbg.com/forum/proxy.php?request=http%3A%2F%2Fwww.postimage.org%2FaV21tfM9.jpg&hash=6a71d379c0b059d7729a7c03af3adfe42165a7c8 https://aquariumbg.com/forum/proxy.php?request=http%3A%2F%2Fwww.postimage.org%2FPq8IwTS.jpg&hash=9b127b23d4d94a7c278c68ecfc6b0a3e1807a416
   Снимка 1. Самка гупи със сив фонов цвят.

https://aquariumbg.com/forum/proxy.php?request=http%3A%2F%2Fwww.postimage.org%2Fgx_elxi.jpg&hash=ea47e491cdde06c1ea540423e4ef82d525f75676https://aquariumbg.com/forum/proxy.php?request=http%3A%2F%2Fwww.postimage.org%2FPq8IJmA.jpg&hash=b7c2557a8799c779ec5fbffa698801954e1880a8
   Снимка 2. Сива фонова окраска с частично изразена покриваща окраска.

   Златен (рецесивен). Броят на меланофорите и съответно на черния пигмент у златните гупи е два пъти по-малък, отколкото у сивите. За разлика от светлите гупи, при златните люспите имат тъмни краища.

https://aquariumbg.com/forum/proxy.php?request=http%3A%2F%2Fwww.postimage.org%2FaV21tCdr.jpg&hash=9b4d21ff5b61cb8cb87638f0f7952a13a95ece30https://aquariumbg.com/forum/proxy.php?request=http%3A%2F%2Fwww.postimage.org%2FaV21tJHS.jpg&hash=7aea158724ae002f0dbcbf17805b9a39c4ba314b
   Снимка 3. Самка гупи със златен фонов цвят.

   Светъл (рецесивен). Съгласно международния стаднарт за светлите гупи е характерно пълно отсъствие в кожата на тъмния пигмент. При светла фонова окраска меланофорите (пигментните клетки, съдържащи черен, сив или кафяв пигмент) са кръгли, подобни на точки, докато у сивите гупи напомнят звездички или снежинки. В края си люспите не са тъмни.

https://aquariumbg.com/forum/proxy.php?request=http%3A%2F%2Fwww.postimage.org%2Fgx_evvS.jpg&hash=01f442d2b9075a9790d83235f86d214ef8e439f8https://aquariumbg.com/forum/proxy.php?request=http%3A%2F%2Fwww.postimage.org%2FPq8JjMJ.jpg&hash=c4344d77234635444f15c5019b9045a8774f2058
   Снимка 4. Самка гупи със светъл фонов цвят.

   Син (рецесивен). Отсъстват жълти и червени пигменти. Но това не изключва появата на жълтеникав оттенък и отделни червени петна по плавниците.

https://aquariumbg.com/forum/proxy.php?request=http%3A%2F%2Fwww.postimage.org%2FaV21tWaA.jpg&hash=fb3b2eaf64e3e5b7ed7a2e48f84e5ba6902b3dd5https://aquariumbg.com/forum/proxy.php?request=http%3A%2F%2Fwww.postimage.org%2FaV21tYFJ.jpg&hash=7528f65df185f28bdd32d49bc1113c185e0b8f1e
   Снимка 5. Самка гупи със син фонов цвят. Възможно е непълно доминиране на сивия фон над синия

https://aquariumbg.com/forum/proxy.php?request=http%3A%2F%2Fwww.postimage.org%2FPq8JDJS.jpg&hash=eaf4387606e2543ef8251b1178fd9d6d8002841dhttps://aquariumbg.com/forum/proxy.php?request=http%3A%2F%2Fwww.postimage.org%2FaV21ucDA.jpg&hash=c33e5618f4681ab3f9aea5c33ff2c06f155f80e4
   Снимка 6. Хибрид на сива и синя

   Розов (рецесивен). Присъщи за него са светлорозови и тъмни пигменти, в задната горна част на тялото има изразени обточващи ивици. Съществуват няколко варианта на розовото, които се определят от степента на доминиране на сивия фон.

https://aquariumbg.com/forum/proxy.php?request=http%3A%2F%2Fwww.postimage.org%2FaV21uf7J.jpg&hash=f32df0758ad22dba562b6feb5599c4bf58b18824https://aquariumbg.com/forum/proxy.php?request=http%3A%2F%2Fwww.postimage.org%2FPq8JNIr.jpg&hash=063efa1c2a854181c4606380aec4caac38015f49
   Снимка 7. Розов светъл

https://aquariumbg.com/forum/proxy.php?request=http%3A%2F%2Fwww.postimage.org%2FaV21up6i.jpg&hash=d0b78e9ba5c9895f53fe2a0e2ccfdba89d39f0f4https://aquariumbg.com/forum/proxy.php?request=http%3A%2F%2Fwww.postimage.org%2FPq8J_b9.jpg&hash=fdb9ab917e59351da55c4fb62aa083723f448fdb
   Снимка 8. Розов сив

https://aquariumbg.com/forum/proxy.php?request=http%3A%2F%2Fwww.postimage.org%2Fgx_f0WJ.jpg&hash=3ec1cf7acd1254ccde73ac66e0c2dcf6f4e80439https://aquariumbg.com/forum/proxy.php?request=http%3A%2F%2Fwww.postimage.org%2FaV21uT20.jpg&hash=1d5447234f0bc6051f0c89432a260d9a08717c84
   Снимка 9. Чист розов

https://aquariumbg.com/forum/proxy.php?request=http%3A%2F%2Fwww.postimage.org%2FPq8KABi.jpg&hash=406a82e994ddb4628265b95d6fc369a01597dd5fhttps://aquariumbg.com/forum/proxy.php?request=http%3A%2F%2Fwww.postimage.org%2FaV21u_wr.jpg&hash=58d5ffcaa73a910ac55aab567eddff1718df7802
   Снимка 10.Самец гупи с розов фонов цвят. На гърба (където няма покриваща окраска) добре се забелязват признаците на розовата основна окраска – люспи с черна ивичка по края.

   Албинос (рецесивна). Най-характерен признак са червените очи. Съгласно международните стандарти пигментацията съвсем отсъства. У албиносите е напълно потисната способността да синтезират меланин.
   Албиноси могат да се получат чрез продължително близкородствено развъждане.

   Има два вида албиноси:
   - Пълен албинизъм – червени очи и отсъствие на покриваща окраска; тялото у чистите албиноси е прозрачно, няма покриваща окраска, притежава розовеещ оттенък, което е обусловено от кръвоносните съдове, преминаващи по цялото тяло;
   - Непълен албинизъм – червени очи и присъствие на покриваща окраска, в която отсъстват клеткие на меланина (черния цвят) – това са всевъзможни червени, сини, жълти и т. н. албиноси, а също възможни варианти на двоен рецесив с истински албиноси. Генът на албинизма отслабва покриващата окраска в по-светли тонове (няма наситено сини, зелени, жълти и т. н. албиноси).
   Албиносите са най-широко представената на форума форма на фонов цвят.

   Съществуват няколко предположения какво сам по себе си представлява албинизмът. Някои казват, че това е мутация; други – че това е болест; трети смятат, че това е "изпратена" от природата чиста форма за провеждане на селекционна работа. Авторът на настоящия обзор не си поставя за цел да установява какво всъщност представляват албиносите; главното е, че гупите, притежаващи тази форма на фонов цвят, са красиви и могат да имат различни варианти на покриваща окраска, които според възможностите ни са представени по-долу.

https://aquariumbg.com/forum/proxy.php?request=http%3A%2F%2Fwww.postimage.org%2FPq8KI4J.jpg&hash=6d8c6061fddda3de637f773d6c1fd5d77d6cafc6https://aquariumbg.com/forum/proxy.php?request=http%3A%2F%2Fwww.postimage.org%2FaV21v4vJ.jpg&hash=45aafa53331331fef6fa207f7e6667a817ec4564
   Снимка 11. Самка гупи, дългоплавникова форма – чист албинос.

https://aquariumbg.com/forum/proxy.php?request=http%3A%2F%2Fwww.postimage.org%2FPq8KS3i.jpg&hash=d2a2c603aa3b956ad5655f94ddaf02cc698557dbhttps://aquariumbg.com/forum/proxy.php?request=http%3A%2F%2Fwww.postimage.org%2Fgx_f5W0.jpg&hash=d6dd548e802078a93d177b462195b1d34e427472
   Снимка 12. Алени албиноси.

https://aquariumbg.com/forum/proxy.php?request=http%3A%2F%2Fwww.postimage.org%2FaV21vgZr.jpg&hash=823fddf9a6c1d7d0e19041ff9e20d6ffa96ad37chttps://aquariumbg.com/forum/proxy.php?request=http%3A%2F%2Fwww.postimage.org%2FPq8KZxJ.jpg&hash=3e01faa8413b431e3a48f09cbdfe040fde39c860
   Снимка 13. Син албинос.

https://aquariumbg.com/forum/proxy.php?request=http%3A%2F%2Fwww.postimage.org%2FPq8Lb0r.jpg&hash=717e9dc2cabaeed06149008e0b994b36b3f4a953https://aquariumbg.com/forum/proxy.php?request=http%3A%2F%2Fwww.postimage.org%2FPq8LiuS.jpg&hash=579ec156867416d74d99c9e30eac73686de1b1b3
   Снимка 14. Дългоплавников седефеножълт албинос (К. А. Перов).

https://aquariumbg.com/forum/proxy.php?request=http%3A%2F%2Fwww.postimage.org%2FPq8Lstr.jpg&hash=fa4303bf4d1a5067964d46494d1979deed39c1c0https://aquariumbg.com/forum/proxy.php?request=http%3A%2F%2Fwww.postimage.org%2FaV21vIq0.jpg&hash=8900f07e3a965d0e6cf3056c9ee648d1d8b8439e
   Снимка 15. Албиноси (намерени в интернет от Сергей, гр. Владивосток).

https://aquariumbg.com/forum/proxy.php?request=http%3A%2F%2Fwww.postimage.org%2FaV21vKV9.jpg&hash=66769cf2b1e136a4bbbbd7bea7373c244af0fc70
   Снимка 16. Червен албинос (М. И. Лихачов).

https://aquariumbg.com/forum/proxy.php?request=http%3A%2F%2Fwww.postimage.org%2FPq8LCs0.jpg&hash=437633b90a508033af4aa378af251814cd322eba
   Снимка 17. Биресен жълт албинос (Ю. О. Гончаренко).

   Бял (двоен рецесив). Получен чрез кръстосване на светли и сини гупи. Отсъстват жълти и червени пигменти. Меланофорите представляват малки точици.
   Особено рядка фонова окраска. Единственото, което ни се удаде на намерим, използвайки само материалите от форума, са малки, получени от В. В. Сторожев, показани на Снимка 18

https://aquariumbg.com/forum/proxy.php?request=http%3A%2F%2Fwww.postimage.org%2FaV21vPUr.jpg&hash=2ae25bb6939d682d9bf4ea98073000c624d994achttps://aquariumbg.com/forum/proxy.php?request=http%3A%2F%2Fwww.postimage.org%2FaV21vSoA.jpg&hash=83eb1e02db29c5cc794a0dbbc9c33b115111293d
   Снимка 18. Малки с бял фонов цвят.

   Сребърен (двоен рецесив). Получени чрез кръстосване на гупи, имащи фонови цветове син и зелен. Отсъстват жълти и червени пигменти. Краищата на люспите имат тъмна пигментация.
   За съжаление на автора, във форума няма снимки на гупи със сребърен фонов цвят.

   Бледожълт (двоен рецесив). Получен чрез кръстосване на светли и златни гупи.
   Бледожълтите гупи имат черни очи независимо от това дали имат или не черен пигмент.

https://aquariumbg.com/forum/proxy.php?request=http%3A%2F%2Fwww.postimage.org%2FPq8LOVJ.jpg&hash=c0028efc43e159a2b3d048a3661696633211e4c2https://aquariumbg.com/forum/proxy.php?request=http%3A%2F%2Fwww.postimage.org%2Fgx_fioJ.jpg&hash=7be79b5f7942942d6d94b0e769e5965584732d67
   Снимка 19. Хибрид на светла и златна.

   За този фонов цвят В. В. Сторожев изказва свое мнение: "По аналогия с женските бледожълти (едва ли има бледожълт с черни вставки, а хибридът на златни със светли задължително ще даде черно по люспите) съчетанието на розови люспи с жълта ивица по края в общия фон повече ще прилича на бледожълта окраска, но това е мое лично мнение. Всъщност могат да съществуват много окраски с двоен рецесив, а ако се отчете също и различната степен на непълно доминиране, те са дори повече на брой."

https://aquariumbg.com/forum/proxy.php?request=http%3A%2F%2Fwww.postimage.org%2FPq8LWp9.jpg&hash=1c068b3f1051e47489bd04f95df4cf4681815aedhttps://aquariumbg.com/forum/proxy.php?request=http%3A%2F%2Fwww.postimage.org%2FaV21w3Si.jpg&hash=76bd9b1d7e34ad14fbbdbde978805358ee76c6f6
   Снимка 20. Хибрид на розова и светла.

   Лимонова (рецесивна). Пигментацията може напълно да отсъства. Очите са тъмночервени.
Тази окраска е открита в самия край на миналия век, тъмночервеният цвят на очите се вижда само при силна светлина, насочена под ъгъл, близък до 90°, при обичайно осветление очите изглеждат просто тъмни.

https://aquariumbg.com/forum/proxy.php?request=http%3A%2F%2Fwww.postimage.org%2FaV21w6mr.jpg&hash=a9363681b5e0635bd59590d275a719099ff1c820https://aquariumbg.com/forum/proxy.php?request=http%3A%2F%2Fwww.postimage.org%2FPq8M0or.jpg&hash=69fc50da6b3bc59b0f087c6c56c4e36fd69fe872
   Снимка 21. Гупи с лимонов фонов цвят.

   Влияние на фоновия цвят на външния вид на гупите

   Тъй като фоновият цвят просветва изпод покриващата окраска, то и риби с еднаква покриваща, но различна фонова изглеждат по различен начин. По-долу са приведени фотографии на гупи, притежаващи еднаква покриваща окраска, но различна фонова.
   За сравнение – самци с лимонова, златна и сива фонови окраски, но с еднаква покриваща – седефена.

https://aquariumbg.com/forum/proxy.php?request=http%3A%2F%2Fwww.postimage.org%2FaV21wdQS.jpg&hash=0e13c36e5e07908cffb1878308fe9b24778a59e8https://aquariumbg.com/forum/proxy.php?request=http%3A%2F%2Fwww.postimage.org%2FaV21wgl0.jpg&hash=a03287bba1c8f79198cc95f097cbed93d2975788
   Снимка 22. Самец гупи с лимонова фонова окраска.

https://aquariumbg.com/forum/proxy.php?request=http%3A%2F%2Fwww.postimage.org%2FPq8M5nJ.jpg&hash=df60221015f2c8154ccd2ef38035c9cf6ab45574https://aquariumbg.com/forum/proxy.php?request=http%3A%2F%2Fwww.postimage.org%2FaV21wnPr.jpg&hash=bd61e538f703928cb1d2b9dd8834e347b44608e2
   Снимка 23. Самец гупи със златна фонова окраска.

https://aquariumbg.com/forum/proxy.php?request=http%3A%2F%2Fwww.postimage.org%2Fgx_fuSr.jpg&hash=3ec61d1f5c0255ff517995c6dc6a5417c11349f8https://aquariumbg.com/forum/proxy.php?request=http%3A%2F%2Fwww.postimage.org%2FaV21wAi9.jpg&hash=1d49addaa2ace9fbe301365f72804587d2af2c8c
   Снимка 24. Самец гупи със сива фонова окраска. Седефената мрежа изглежда различно според фоновата.
   
https://aquariumbg.com/forum/proxy.php?request=http%3A%2F%2Fwww.postimage.org%2FaV21wHMA.jpg&hash=b9eaa6825489254fba64de004fc13c5a3fd3d540https://aquariumbg.com/forum/proxy.php?request=http%3A%2F%2Fwww.postimage.org%2FaV21wMLS.jpg&hash=5c0406618c689d5ef384e4d8304d4d1d4135ee72
   Снимка 25. Златна седефена мрежа.

https://aquariumbg.com/forum/proxy.php?request=http%3A%2F%2Fwww.postimage.org%2FaV21wRL9.jpg&hash=9998b68e505136d4fbbb0050dfb520c5599be12dhttps://aquariumbg.com/forum/proxy.php?request=http%3A%2F%2Fwww.postimage.org%2FPq8MBOA.jpg&hash=45d93793c016e8436055404a9c3b42ee2f318813
   Снимка 26. Розова седефена мрежа.

   Пример за непълно доминиране на един фонов цвят над друг може да се разгледа при гупи с покривна окраска панда. У пандата е налице непълно доминиране на сивия фон над розовия. Както при всяко непълно доминиране, в потомството става разделяне. Самците и самките се разделят на 3 вида по фоновата окраска, а покриващата е една. По тази причина окраската на самците има три ярко изразени вида:

   1. Фонова розова – рибата има ярки бляскави глава и страни, но предопашието и опашката са силно осветлени в розово.
   2. Фонова сива – рибата има само светла муцунка, но тъмни страни, тяло и опашка.
   3. Фонова хибридна (непълно доминиране на сивия над розовия цвят) – най-добрата окраска, ярко оцветени са всички части на рибата.

https://aquariumbg.com/forum/proxy.php?request=http%3A%2F%2Fwww.postimage.org%2FaV21wUfi.jpg&hash=3617807b1784a1f407edd644d549722d1d9a4e22https://aquariumbg.com/forum/proxy.php?request=http%3A%2F%2Fwww.postimage.org%2FPq8MJi0.jpg&hash=37676dbbacbb68334022f37fcc4035eb4eb633f4
   Снимка 27. Фонова розова.

https://aquariumbg.com/forum/proxy.php?request=http%3A%2F%2Fwww.postimage.org%2FaV21x0JJ.jpg&hash=842ce3aa6da9c541db163bb1b482477dce282bd3https://aquariumbg.com/forum/proxy.php?request=http%3A%2F%2Fwww.postimage.org%2FPq8MOhi.jpg&hash=57d4b3f3d382f5cd56abf5d65e415860fa52dd7d
   Снимка 28. Фонова сива.

https://aquariumbg.com/forum/proxy.php?request=http%3A%2F%2Fwww.postimage.org%2Fgx_fClS.jpg&hash=3bdd0bcd348551213876ed6e7f19fe50d91999a4https://aquariumbg.com/forum/proxy.php?request=http%3A%2F%2Fwww.postimage.org%2FaV21x3dS.jpg&hash=d6dae0372114b8693f0a168c73140bff09107586
   Снимка 29. Фонова хибридна.

   От снимки 27 – 29 става очевидно, че във всички варианти при самците на гупите панда покриващата окраска получава оттенък от фоновата. Най-ярките по окраска панди ще бъдат само при хибридната фонова (но при това трябва да се отчита, че рибата е хетерозиготна по този признак и в следващото поколение ще стане разделяне по фона).

   Фоновият цвят като обект на селекционната работа

   Фоновият цвят е наследствен вид изменчивост. Наследствената изменчивост се подразделя на мутационна и комбинативна. Първопричина за мутационната изменчивост са мутациите, когато се изменя генотипът на организма, тоест появяват се основни фонови окраски. Тази изменчивост, която се предизвиква от разделяне и рекомбинация на мутациите, и която е обусловена от това, че гените съществуват в различни алелни състояния, се нарича комбинативна. Самите гени при това не се изменят, но тяхното ново съчетание води до поява на нови окраски с нов фенотип – появява се окраска двоен рецесив. Гените (колко са те – никой не знае), отговарящи за фоновия цвят, са разположени в автозомата (http://dic.academic.ru/dic.nsf/enwiki/835 - препратка от преводача), затова фоновата окраска определят доминантните гени на самеца или самката (в зависимост от това в чий автозом се намират тези доминантни гени). Възможно е и непълно доминиране, при което се всевъзможни хибридни фонови цветове, които – за разлика от известните досега – не съществуват в чист вид.
   Двойният рецесив не може да бъде чист, той винаги е хибриден. Например, кръстосвайки два рецесивни фонови цвята, а всички те се явяват рецесивни спрямо сивия, може да се получи двоен рецесивен фонов цвят, който се отличава от съществуващите цветове, но това ще е хибридна окраска и при по-нататъшно кръстосване помежду си той ще се раздели на изходните чисти окраски и на хибридна окраска с двоен рецесив – и така до безкрайност.
   По материалите от форума не става ясно дали някой в сегашния момент провежда целенасочена работа по определяне на възможното влияние и степен на това влияние на един фонов цвят върху друг. Но отделни наблюдения има. Ето какво ни се удаде да извлечем към настоящия момент от наличната информация.
   Според резултатите от практическата работа на В. В. Сторожев и Сергей (гр. Владивосток) е установено, че при кръстосване на албинос с гупи със светъл фонов цвят потомството се получава сиво. Резултатът е следствие на това, че у албиноса генът на албинизма потиска способността за синтезиране на меланин, а при кръстосване със светъл фон генът на албинизма се явява рецесивен по отношение на гена на светлия фон. На свой ред генът на сивия цвят, освободен от влиянието на гена на албинизма, доминира над светлия фон. В резултат на такава триходова (а възможно е и включваща повече ходове) комбинация се появява първо поколение със сив фон. В следващите поколения става разделяне по фонов цвят в съответствие с известните закони.
   Едно наблюдение изказва и Ю. В. Духанов. "Със слаби опашки нарушават линията гупи, които имат светъл фонов цвят. Червените (алени) гупи със светъл фон имат тънки опашни плавници в сравнение с червените (алени) гупи със сив фонов цвят. Видимо рецесивната фонова окраска влияе и на характеристиката на плавниците. И в този случай не толкова на размера, колкото на плътността му. Възможно е този факт да се потвърди не само у гупите с указаната по-горе фонова окраска, но и у всички останали рецесивни фонове."

   Заключение

   Още веднъж ни се иска да повторим, че даденият обзор е подготвен благодарение на материалите на В. В. Сторожев, изложени във форума на сайта на Секцията "Гупите на Русия", и е предназначен за получаване на първоначална представа за външния вид на гупи с различна фонова окраска. Но въпреки това по резултатите от проведената работа ни се иска да направим някои изводи.
   1. Информацията за работа с фоновия цвят на гупите е много малко. По-скоро това се дължи на ограничения брой налични форми. Най-голямо разпространение са получили сивият фонов цвят и албиносите.
   2. Фоновият цвят на гупите се явява такъв наследствен вид изменчивост, както и покриващата окраска, размерът и формата на плавниците и т. н., тоест подчинява се на всички закони на наследствеността.
   3. Към сегашния момент са документално отбеязани десет фонови цвята: доминантни – сив; рецесивни – златен, светъл, син, розов, албинос, лимонов; двойно рецесивни – бял, сребърен, бледожълт.
   4. Устойчиви, неразделящи се в последващите поколения, са сивият и рецесивните фонови цветове. Цветовете двоен рецесив в следващите поколения се разделят на изходните форми, затова са особено редки и сложни за задържане.
   5. Не е известно съществува ли сив фон в чист вид, тъй като във всички източници е отбелязано, че сивият фон има зеленикав, синкав или маслинен оттенък. Възможно е тези оттенъци да се явяват непълно доминиране на сивото над зеления, син или маслинен фон.
   6. Но – въпреки възможната слаба познатост и сложност в работата – фоновият цвят представлява мощен инструмент за подчертаване красотата на гупите и за получаване на различни цветови форми.

Андрей Бобев

Ами много се надявам количествените натрупвания да водят до качествени изменения! :-D :-D :-D
Вижте, рано или късно клуб на гуписта в България ще има. Така че всичко, което се прави в тази насока, без значение от кого, е поредната малка, но важна стъпчица.
Нека прочетем това-онова, за да видим как го правят хората в таз пуста, тежка чужбина, после нека изкараме малко качествена рибка - и накрая ще помислим и за клубче... Но засега има много, много да се чете - както всеки от нас си дава сметка, надявам се.
Моята мечта е да се създаде КЛУБЕН ДУХ между гупистите. Да няма "велики" майстори, които да пръскат светлина, докато останалите, по-слабо подготвени (тук слагам и себе си), им правят вятър и им палят свещи.
А клубът е само административна реализация на този клубен дух. Дай Боже!

freza

 Здравей колега !!!!
евала за статията намират се хора запалени по гупите ако сме повече такива в България и ако се сещат като нас да понаписват нещо и да подсещат хората може някога да създадем един клуб
за момента гледам върху моята статия във форума има 3400 разглеждания значи хората имат интерес но нямат общи понятия и може би им се струва сложно но нали сме в европеиския съюз
и пак сме на последно място всички останали държави имат клубове макар и малки, време е да се орентираме и да започнем да гледаме по на сериозно на нещата а не както всеки запален българин да гледа само да угоди на детето си че желае аквариумче с рибки нека помислим от търговската гледна точка и от точката на удоволствието смятам че вече много хора магат да си го позволят.  *BRAVO*
ЗАНИМАВАМ СЕ С ЖИВОРОДНИ РИБИ 20 години
имам награди от 2 изложби ,мисля ,че ще бъда полезен на форума-за контакти пишете на
e-mail-freza@abv.bg- 0887581153

Андрей Бобев

Полът и формиране на неговите признаци у гупите
Ю. Митрохин
1967

   На всички любители на аквариумите е известна малката живораждаща рибка гупа. Както в СССР, така и в чужбина ежегодно се устройват изложби и конкурси за гупи, в които акваристите селекционери демонстрират своите постижения по подобряване на съществуващите и извеждане на нови породи на тази изключително изменчива по форма и окраска рибка.
   В отличие от самците, самките на този вид не се отличават с красота. Затова любителите мечтаят да овладеят способи, които биха позволили да се получават повече красиви ярки самци и по-малко едноцветни невзрачни самки.
   За да се занимаваме съзнателно и успешно с извеждането на нови породи гупи и да намерим пътя към управление на съотношението между половете в потомството, трябва да познаваме основните закони на наследствеността, а така също факторите, определящи развитието на женския и мъжки пол и обусловените от това признаци на формата и окраската.
   Непосредствено отношение към явленията на наследствеността имат намиращите се в клетъчното ядро хромозоми. При делението на майчината яйцеклетка веществото от хромозомите се дели поравно между две дъщерни клетки.
   Всеки организъм притежава определени, свойствени на дадения вид четен брой хромозоми. Броят хромозоми, съдържащи се в клетките на тялото, се нарича диплоиден или двоен, в отличие от половите клетки (гаметите), в които се съдържа половината или хаплоиден (нечетен) брой хромозоми.
   Отделни неголеми участъци от хромозомите, притежаващи определена биохимическа функция, която оказва специфично въздействие на развитието на отделните признаци на екземпляра, се наричат гени.
  Хромозомите, имащи гени, които играя решаващо значение при определянето на пола, се наричат полови хромозоми, а тези, които нямат такова значение - автозоми.
   В половите клетки, имащи хаплоиден набор хромозоми, при гупите, както и при повечето животни, има не повече от една полова хромозома, а в клетките на тялото, които имат диплоиден набор - по две полови хромозоми: една от майката и друга от бащата.
   У гупите в клетките на тялото на самките и във всички яйца (хайверни зрънца) от дадения вид половите хромозоми имат еднаква форма и се наричат Х-хромозоми, а у самците половите хромозоми биват два типа: Х-хромозоми, които имат същата форма, както у самките, и У-хромозоми, които се отличават по форма и размер от Х-хромозомите. В сперматозоидите винаги има по една полова хромозома - или Х, или У.
   Установено е, че от яйцата, оплодени от сперматозоид, носещ У-хромозома, се развива самец, а от яйцата, оплодени от сперматозоид с Х-хромозома - самка.
   В мъжките полови жлези - семенниците, се образува еднакво количество сперматозоиди с Х-хромозома и с У-хромозома. Следователно яйцето има равни шансове да бъде оплодено от сперматозоид, носещ Х- или У-хромозома. Затова средно се раждат еднакво количество самци и самки.
   По този начин всяка самка в клетките на своето тяло има по две Х-хромозоми, от които едната е получена от майката, а другата - от бащата. Самецът получава Х-хрозоми само от майката, а У-хромозомата - само от бащата. Хромозомите, имащи гени, които играят решаващо значение при определянето на пола, се наричат полови, а хромозомите, които нямат такива гени - автозоми.
   Автозомите у гупите отговарят за наследяването на цвета, размера и формата на тялото у самците и самките. Ако самка със златно тяло се кръстоса с чистокръвен сив самец или, обратно, сива самка се кръстоса със златен самец, то цялото потомство ще се окаже сиво. Признакът на сивата окраска сякаш потиска този на златната окраска. Такива потискащи при кръстосване признаци се наричат доминантни, а явлението на потискане на един признак от друг - доминиране. Признак, който при кръстосване не се проявява (в този случай - златната окраска), се нарича рецесивен.
   Като правило отделните признаци се наследяват независимо един от друг. Изключение правят само тези от тях, чието развитие обуславят гени, разположени близо един до друг в една и съща хромозома. Те като че ли са свързвани един с друг и се предават съвместно.
   За любителите на гупи най-голям интерес представляват признаците, свързани с пола. Гените, отговарящи за развитието на тези признаци, се намират в половите хромозоми У и Х. Първите обезателно се предават непосредствено от бащата на сина. Тук за доминиране не се налага да говорим, тъй като втора Х-хромозома в клетките на самеца няма (такъв тип наследяване се нарича бащински). По-сложно се предават признаците, свързани с женския пол (майчински тип наследяване).
   За да се ориентираме в процеса на наследяване на признаците, свързани с женския пол, да вземем самец гупи, имащ червена ивица, преминаваща по долния край на опашния плавник (този признак е удивителен с това, че - бидейки незабележим у младите самки - той се проявява и става забележим не само при самците, но и при старите самки), и да го кръстосаме със самка от порода, лишена от този признак. Червената ивица не се наследява от нито един от синовете, но не изчезва. Тя ще се унаследи от дъщерите. Няма да чакаме, докато остареят. За да ускорим появата на червената ивица, ще поставим самките в слаб разтвор на метилтестостерон (синтетичен заместител на мъжкия полов хормон). (В 100 куб. см 70-процентен спирт се разтваря 0,1 грам метилтестостерон. Този разтвор се влива в 900 куб. см вода. В аквариума  този разтвор се добавя през ден при доза 10 капки на 15 литра вода.) Приблизително след около три седмици по долния край на опашния им плавник ще започнат да се появяват червени ивички. При кръстосване на такава самка със самец, който няма този признак, у половината й синове ще се появи червена ивичка по долния край на опашния плавник. Защо у половината? Затова, защото у майката едната Х-хромозома, съдържаща ген, обуславящ развитието на опашката на червената ивичка, е наследена от баща й, който е имал този признак, а втората Х-хромозома - от майката, която не е имала такива гени.
   За да облекчим разбирането на процеса на наследяване на признаците, свързани с пола, да си представим, че самките са обработени с метилтестостерон. При престоя им в разтвора на метилтестостерон се проявяват само доминантните признаци, наследени по типа майчинска наследственост, и доминантните признаци, чието развитие се обуславя от гените, разположени в автозомите. Рецесивните признаци у хибридните екземпляри може да се изявят само по пътя на кръстосването (хибридологически анализ).
   Признаците, свързани с пола у гупите, са добре изучени и описани от учените генетици. Изводите на генетиците се потвърждават и при изпитание на самките с помощта на метилтестостерон. Много признаци на окраската, свързани с пола, са описани от датския учен О. Винге и от съветския генетик В. Ф. Натали.
   По данни на Ф. М. Полканов по майчински тип наследяване се предава червеното оцветяване в средата на опашния плавник, а по бащински тип наследяване - основните черти на смарагдовите гупи.
   И така, изяснихме, че полът на малката гупа се определя в момента на оплождането и зависи от това от какъв сперматозоид е било оплодено зрънцето хайвер: такъв, който носи в себе си Х-хромозома или У-хромозома. Изяснихме също така, че у самките гупи под влияние на мъжките полови хормони се проявяват ред признаци, които - независимо от това дали са свързани с пола, или не са - обикновено са забележими само у самците.
   Известно е, че метилтестостеронът оказва по-силно действие на младите самки, отколкото на старите.
   Данните на ембриологията говорят за това, че диференцирането на половите жлези у гупите става още в зрънцето хайвер няколко дни преди излюпването на малкото от хайвера. Накрая, от физиолозите, по-точно от еднокринолозите, е установено, че в сперматозоидите се съдържат хормоноподобни вещества, като при това в сперматозоидите с Х-хромозома преобладават вещества, които по своето действие върху животните напомнят женските полови хормони, а в сперматозоидите с Х-хромозома - мъжките.
  У мен възникна въпросът: не можем ли да се намесим в процеса на формиране на пола и с помощта на хормони да изменим направлението на неговото развитие?
При това аз изхождах от предположението, че е по-лесно да се намеся в "избора" на развитие на пола на оплоденото зрънце хайвер, отколкото да го изменя тогава, когато той вече е започнал. Поставих в разтвор на метилтестостерон пълни самки, а след излюпването на малките ги отглеждах в разтвор със същата концентрация в продължение на 20-60 денонощия. Когато полът се определи, оказа се, че във всички раждания преобладават самците (65-70%), докато в контролните количеството на самците от всяко раждане не надхвърляше 52 %.
   По външен вид самците лесно можеха да се разделят на две групи. Примерно две трети от самците имаха обичайна разцветка, а една трета - само тези цветови признаци, които обикновено се появяват у самките под влияние на метилтестостерона.
   За да се убедя в това, че действително ми се е удало напълно да превърна самки в самци, аз поставих в отделни съдове по два самеца, имащи окраската на самките, обработени с метилтестостерон, и по една девствена златна самка. След месец и половина във всичките пет съда се появиха само сиви малки, а когато пораснаха, то стана ясно, че в потомството на тези самци няма нито един син. Това е разбираемо - у нито един от самците не е имало У-хромозома, така че по произход те е трябвало да станат самки.
   По този начин аз се научих да получавам само самки. За да се получават повече самци, а при това и нормално оцветени, трябва да се научим да превръщаме самците в самки.
   Теоретически това може да се направи с помощта на женски полови хормони. Такъв опит се е удал на японския учен Ямамото, провеждал опити с малката рибка медака (семейство хайверни Сургinоdоntidае). Той превърнал самци в самки и, кръстосвайки ги с нормални самки, получил 25 % самки и 75 % самци.

Андрей Бобев

https://aquariumbg.com/forum/proxy.php?request=http%3A%2F%2Fwww.postimage.org%2FaVTCLpi.jpg&hash=77a87b286d7b198921901e1aba0beaa87c89fa4d

БУКВАР ПО ГЕНЕТИКА
Въведение в генетиката на гупите за абсолютни начинаещи
Филип Шедък
Copyright (c) 2008 Philip Shaddock
Guppy Designer (www.guppydesigner.com)

https://aquariumbg.com/forum/proxy.php?request=http%3A%2F%2Fwww.postimage.org%2FaVTD6RA.jpg&hash=d0008db9125d75bcd84ebdb1b3f993f55f5217d1

   Бележка от преводача
   Тази брошура на Филип Шедък е замислена като начин да представи най-необходимата за гуписта информация в областта на генетиката по най-елементарен и разбираем начин. Тази цел силно е повлияла и на стила на написаното, което изобилства от повторения, перифрази и "погледи назад" - към вече обясненото. Не е случаен фактът, че заглавието е "БУКВАР по генетика" - защото започва от А, Б и завършва с процеси като кросинговъра. За онези, които са пропуснали (или проспали) часовете по генетика в училище - или пък още не са стигнали до тях - това кратко въведение ще даде необходимите основни познания, които са необходими, за да се навлезе в занимателния и прекрасен свят, който разкрива гупистиката.
   Бележките по превода се дават в края на текста.

   Този буквар е предназначен за начинаещия гледач на гупи или за дългогодишния гледач, който не е истински заинтересуван от генетиката за напреднали. Може би просто искате да знаете какво ще се случи, когато кръстосате гупи с метален оттенък с такива, които са с шарка "змийска кожа"1. Факт е, че дори просто кръстосване като това изисква поне малко познания по генетика, за да разберете изцяло какво се случва, когато смесите линиите. Знам, че можете просто да поставите линиите в един съд и да чакате да видите какво ще стане. Но се надявам, че четейки и използвайки информацията в този буквар,  ще научите, че има по-ефикасен и по-удовлетворяващ начин да изследвате кръстосването на гупи.
   Букварът беше първоначално отпечатан в сайта на IGEES (International Guppy Education and Exhibition Society, Международно общество за образование и изложби в областта на гупистиката). За тази публикация то беше разширено и обновено.

   ЗАЩО ДА ИЗУЧАВАМЕ ГЕНЕТИКА

   Какво е "генетика"? Думата "генетика" означава изследване на "гените".
   Ето една дефиниция на "ген":

   Гените са сегменти на ДНК, които се откриват в хромозомите. Хромозомите се намират в ядрото на клетката. Гените съхраняват телесните "чертежи". Когато трябва да се изгради нова съставка на тялото, прочита се "чертежът" и тази част се създава по него. Генът предава "чертежа" към следващото поколение.

   И така, гените всъщност са местата, където се складират инструкции за това как да бъде създадено тялото и да се стартират неговите процеси, включително гените на цветовите клетки в кожата, които придават на гупите цвят и шарка. Те са втъкани в хромозоми и безопасно съхранявани в ядрото на клетката. Очевидно тялото се стреми да полага специална грижа за собствения си наръчник с инструкции.

   "Генетиката на гупите" е просто знанието, което сме натрупали за тези "чертежи" на клетките на цвета и на шарките. А също така е и знанието за това как тези гени се предават от едно поколение на следващото. Повечето хора не се интересуват как гените работят като шаблони за плановете на тялото. Повече ги интересува какво става, когато кръстосат две гупи, или пък как да запазят или подобрят една черта, като например дългия гръбен плавник. Но както ще ви каже всеки добър механик, това да знаете как работи един автомобил, докато е в движение, ще ви помогне много, когато се развали.

   Много хора казват, че не изучават генетиката на гупите. Но в момента, когато изразят мнение как някоя черта се унаследява, те попадат в царството на генетиката на гупите. Например гупа с получерно или тукседо2 оцветяване, когато се кръстоса с гупи, които не са получерни, ще даде потомство, което отново ще бъде получерно. Всеки, който е правил това кръстосване, ще го потвърди. Генетиката на гупите е просто внимателно наблюдение на начина, по който става унаследяването при гупите.

   Съществуването на "получер" ген е "просто една теория". До този момент ние не сме съвсем сигурни, че съществува получер ген. Но съществува голяма вероятност, че кръстосването на получерна гупа с друга гупа, която няма този получер ген, ще произведе синове или дъщери (или и двете), които имат получерното оцветяване. Така че това е второто нещо, което трябва да знаете за "генетичната теория". Тя включва предвиждане. Аз предвиждам, че ако направите кръстосването, ще получите получерни гупи - ако не в първото поколение от кръстосването, то поне във второто. Фактът, че "чертежите" на получерното оцветяване се съхраняват в гените и че тези гени се предават на синове и дъщери - това според мен е удивително.

   Открих няколко прости теории, които обясняват защо гупите изглеждат така. За дълго време бях озадачен от странните цветове и шарки на гупите, които имат гена магента3. А след това един ден моят приятел Хосе Рене Меландес Бериос сложи на сайта "Гупи дизайнер" сравнителна карта на две гупи от едно и също поколение (братя).

   https://aquariumbg.com/forum/proxy.php?request=http%3A%2F%2Fwww.postimage.org%2FPq1chhVJ.jpg&hash=a4007401e88ee550238b4e5cc3bb3c8897f26fd6

   Братът без гена магента е отляво, този с магента е отдясно.

   Аз бях направил много кръстосвания, включващи гена магента и бях проучил из основи както генетиката, така и цветовите клетки на гупите. Преди това бях предложил теория за ефекта на гена магента върху цветовите клетки на гупите. Но аз грешах. Трябваше ми илюстрацията на Хосе Рене, за да задейства едно внезапно вътрешно прозрение. Генът магента влияе на един тип цветови клетки с металически ефект, които се наричат "сини иридофори", и на клетките с червен пигмент, свързани с тях. Отидох в стаята с рибите си и проверих своите магенти. Там, където при нормално оцветеното поколение имаше сини иридофори, при магента поколението имаше магента червено. Моята нова теория: магента е ген, който повлиява разпространението на иридофорите и клетките с червено оцветяване по тялото.

   Бих ли забелязал това, без да съм изучавал генетика и цветовите клетки? Вероятно. Но теорията, която бях изучил преди това, ми подсказа къде да гледам и как правилно да изтълкувам това, което виждах.

   И така, защо да изучаваме генетичната теория и биологията на цветовите клетки? Е, можете да излезете с по-добри (тоест по-прости и по-елегантни) теории за проявлението на гените и начина, по който те се предават от едно поколение в друго. По-добрите теории водят до по-добро предвиждане. Тези предвиждания могат да ви спестят много време в стаята с рибите. Години. Хиляди литри вода. Басейни с храна. За да тествам своята теория за магентата, реших да подбера мъжки, които показват силно металически син цвят. Те трябваше да създадат синове, които показват много повече магента цвят. Виждате ли как става? Вместо да се основава на проба и грешка, моето продължаващо проучване върху магента гена е насочено и фокусирано от теориите.

   Ако се докаже, че теорията ми е вярна, аз ще стана по-целенасочен и съзнателен дизайнер на гупи. Генът магента ще стане като четка в ръката ми, инструмент за оцветяване на гупите. Вместо да смесвам две линии и да се надявам на най-доброто, аз целенасочено ще избирам своите линии. Това е като разликата между това да плиснете боя на платното и да се надявате на най-доброто срещу съзнателното полагане на боята върху платното. Много по-удовлетворителен резултат!

  Но има дори по-добра причина за изучаване на генетиката. Знанието за цветовите клетки и как те се унаследяват, което съм натрупал, прави моите магента гупи много, много по-интересни за гледане. Това е чувството, което изпитва майсторът готвач, когато седне да похапне. То е като това, което чувства астрономът, когато погледне нощното небе. Това е, което чувства биологът, когато отиде на разходка в гората. Генетиката на гупите е удоволствие само по себе си.
   Надявам се, че ще разберете какво имам предвид.

   ГЕНИТЕ КАТО "ЧЕРТЕЖИ"

   В предишния раздел дадох определение за гените като за "чертежи", съхранявани в ядрото на клетката. Всъщност мога да ви покажа снимка на тези "чертежи". Тази снимка от Уикипедия показва три клетки и техните ядра.

   https://aquariumbg.com/forum/proxy.php?request=http%3A%2F%2Fwww.postimage.org%2FPq1chBSS.jpg&hash=7cd16d36da2fb92dbe7e25deca759f6777fe6029

   Синият цвят, който виждате на снимките, е техният генетичен материал (ДНК), който е оцветен със синьо багрило. (Не, не нарекох гените "чертеж"4 заради цвета на мастилото. Това е щастливо съвпадение.) Това да наблюдаваме гените в синьо е видимото доказателство за съществуването на хромозомите, които складират гените.

   Какво имам предвид, говорейки за гени, които служат като "чертежи" за структурите и процесите в тялото?

   Добре, как се използват чертежите? Имали ли сте баба, която е събирала кройки за рокли в кедров сандък? Тя би извадила кройката от сандъка, опакована в плик. Би използвала кройката като някакъв вид "чертеж" за роклята, която иска да направи. Кройката би имала различни части. Баба ви би взела част от кройката от плика и би я сложила върху материала, а след това би изрязала материала. Би изрязала и останалите части на роклята, използвайки различни части от кройката като шаблон. След това би зашила парчетата заедно. И след като всички части от роклята, от която е имала нужда, са вече налице, тя би събрала кройката, би я напъхала обратно в хартиения плик и би я прибрала в кедровия сандък в гардероба. Добре, тук съм използвал много метафори - кройка за дрехи, "чертеж", шаблон. Идеята за шаблона е най-точната аналогия, защото тялото използва гена като един вид шаблон за протеините, които се създават от гените. Но смятам, че "чертежът" плюс снимката биха били по-лесни за запомняне.

   Защо да се съхранява генетичен шаблон в ядрото на клетката? Поради същата причина, поради която баба ви е пазила кройки за рокли в кедровия си сандък - за да се запази в безопасност и да е наистина подръка. Пазейки копие от генетичния материал, ДНК, съхранен безопасно в клетъчното ядро, тялото би могло да да има достъп до него в бъдеще, за да създаде повече копия.

   Има и друга причина за това генетичният материал да се складира, спретнато пакетиран в ядрото под формата на хромозоми. Самият шаблон може да бъде прекопиран и след това разпространен широко. Това се случва по време на израстването. Дори можете да предадете хромозомата и нейните гени на следващите поколения. Това означава, че гените могат да служат като наследствен материал.

   Ние така сме привикнали към идеята за гените, че ни изглежда изненадващ фактът, че това е сравнително нова идея. През хилядите години на култивиране на животни и растения гледачите не са имали представа за гените.
   
   Нека обясня.

   https://aquariumbg.com/forum/proxy.php?request=http%3A%2F%2Fwww.postimage.org%2FaVTDPL9.jpg&hash=3bda583e761f834d326d4565958296d3a029d30b

   Грегор Мендел, австрийски монах, е първият, който открива гените - през втората половина на ХІХ в. Открива ги в граховата си градина, близо до своя дом в манастира, който обитавал. Неговото абатство му било поставило задачата да помага на фермерите да подобряват добивите от посевите си. Мендел се заел да намери тайната как да получи по-бързи и по-изобилни реколти. Той решил да се опита да разкрие законите на унаследяването чрез кръстосване на различни сортове грах.

   Мендел не използвал наблюдателни уреди с висока резолюция, за да открие гените. Такива просто не съществували. Използвал внимателното наблюдение, научната методология и математика. И най-обикновени градинарски сечива. Всъщност Мендел нямал никаква представа за физическата структура на гените, наричал ги "фактори" поради липса на по-добър термин. Е, как открил "гените"?

   Част от отговора е това, че той открил някаква закономерност в наследяването на такива видими черти при граха като набръчканите или гладки семена. Той кръстосал два различни сорта грах и забелязал, че една от двете характеристики на сорта изчезва в следващото поколение. А след това се появява в по-следващото. Това го довело до теорията, че генът е единица, най-малка съставна част на наследствеността. Той се предава от едно поколение в следващото непроменен. (Идеята за мутация дошла много по-късно.) Това е един съвременен начин за описване на гена, но в сърцевината му стои прозрението. Когато кръстосвате две растения или животни, генът не се изменя, той остава недокоснат и постоянен. Това е огромно прозрение, защото преди теорията за гена хората смятали, че чертите могат да бъдат изменяни чрез кръстосването на различните породи. Всъщност дори днес има хора, които си мислят, че гените могат да бъдат физически променени от други гени!

   Но това просто не е така. Като кройката за рокля е - оригиналът не може да бъде променен. Оригиналът може да бъде повреден или копието да бъде изменено в процеса на копиране, което ние днес наричаме мутация. Повреждането на ген става много рядко, а когато това стане, потомството с повреденото копие най-често умира. Обаче в някои много редки случаи повреденото копие може да оцелее. То може да даде на потомството някакво преимущество. В този случай мутацията може да стане нов основен ген.

   За да илюстрирам идеята за гена като за неделима единица на наследствеността, ще използвам класическия пример с гупата албинос. Това е риба, която не може да произведе черен цвят. Очите й са червени, защото в ретината й няма черен цвят, който да поглъща светлината, и червенината на кръвта я оцветява. Кожата е с жълт цвят, защото жълтите цветови клетки се развиват в изобилие при отсъствие на черни цветови клетки. Могат да се появят червен, бял и други искрящи цветове (сребърен, син и пр.), но никакъв черен цвят.

   https://aquariumbg.com/forum/proxy.php?request=http%3A%2F%2Fwww.postimage.org%2FPq1cirfS.jpg&hash=c11173eba3d0a8d436ebc6efbf5bb2b4e53641b0

   Албинос Силверадо отгоре и неговият сив или див вид отдолу. Забележете розовите очи на албиноса. Мъжкарят албинос показва още бял и червен цвят, които не се засягат от гена на албинизма.

   Когато кръстосате гупа албинос с обикновен сив екземпляр от същата линия, получавате само сиво потомство. Но в следващото поколение получавате около 25% албиносно потомство. Останалата част от поколението е сива. Ако бяхте Мендел, бихте попитали: "А какво стана с чертата албинизъм в първото поколение от кръстосването?" Очевидно тя е била скрита в първото поколение, но само за да се появи отново във второто. Какво обаче означава да бъде "скрита"? Защо не се проявява? За един любопитен ум като този на Мендел не би било задоволително само да се каже, че генът е "скрит". Той би се запитал какво е станало в първото поколение от кръстосването. Какво кара гена на албинизма да изчезне в първото поколение на кръстоска със сива или нормално оцветена гупа?

   ГЕНИТЕ КАТО ГЕНЕТИЧЕН КОД

   https://aquariumbg.com/forum/proxy.php?request=http%3A%2F%2Fwww.postimage.org%2FPq1ciQci.jpg&hash=3808950515cf12f6f6b12c6db08fa07d0f9630de

   Хората хилядолетия наред са наблюдавали как някои видими черти, като например формата на очите или носа, се предава от родители на деца. Макар теорията, че чертите се унаследяват от едно поколение в друго, да изглежда  някак си очевидна, оказало се трудно да се приложи тази теория. Земеделците се опитвали да подобрят реколтата и добитъка си, като подбират най-добрите екземпляри - като гледачите от следващото поколение. Но най-често не ставало така. Селективното кръстосване на най-едрия, най-плодовит мъжки с най-едрата, най-плодовита женска водело до противоположен резултат. Следващите поколения ставали по-дребни, по-малко плодовити и по-податливи на заболявания. Появявали се деформирани екземпляри.

   Може да се каже, че гупистиката до голяма степен се намира в същата ситуация. Най-често срещаният начин за "подобряване" на една линия е да се изберат най-добрите мъжки и женски според някакъв абстрактен стандарт и да се направят някакви нови Адам и Ева на следващите поколения. За повечето хора е трудно да разберат защо когато селективното отглеждане се практикува като инбридинг, това почти винаги дава резултати като загуба на линията или на нейните желани характеристики.

   Такава била и ситуацията, която получил в "наследство" Грегор Мендел, австрийски монах, преди повече от век и половина (около 1866 г.). Задачата му била да помогне на местните земеделци да подобрят добива от своите насаждения чрез по-добри начини за подбор. Разликата между Мендел и  гледачите преди него била тази, че той извършил изчерпателни, внимателно документирани и правилно ръководени експерименти. Мендел анализирал повече от 21 000 хибридни растения! Той използвал проста статистика, за да добие някакъв смисъл от това огромно количество щателно събирани данни. И достигнал до извода, че може би слабо допринесъл за местните земеделци (те го слушали вежливо, но не били запленени от значението на неговите изводи), но концепцията му вероятно щяла да революционизира земеделието. Той излязъл с концепцията за "фактора", отделна единица на унаследяването, която се предава непроменена от едно поколение на следващото като свидно пазена семейна реликва. Днес ние наричаме този фактор "ген" и го признаваме за неподлежаща на превръщане отделна единица на наследствеността.

   Едва много десетилетия по-късно учените проследили гена до неговото физическо местонахождение, хромозомата в клетъчното ядро. И чак в средата на ХХ век било открито, че хромозомата има формата на двойна спирала. Виждате тук как тя изглежда като спирална стълба. Ние вече познаваме химическата й структура. По-нататък тя може да бъде разложена на по-малки молекули, наречени "бази". Тези бази са четири вида - аденин, тимин, гуанин и цитозин. И така, генът е серия от наредени по двойки хромозомни бази.

Това, което е важно, е редът на тези бази, обозначавани като А(denine), Т(hymine), G(uanine) и С(ytosine). Ако внимателно се вгледате в илюстрацията на хромозома от Националната медицинска библиотека на САЩ, ще видите, че тя е съставена от две нишки от бази, които са свързани помежду си. Където има аденинова база, там има и тиминова база, свързана с нея. Където има гуанинова база, там има и цитозинова база, свързана за нея. С други думи, всяка база по цялата дължина на хромозомата е дублирана. Така че всеки ген по протежение на нишката на ДНК може да изглежда по следния начин:

   аденин - тимин
   гуанин - цитозин
   цитозин - гуанин
   тимин - аденин
   тимин - аденин
   гуанин - цитозин


   и т. н.

   Едната страна е огледално разположена спрямо другата страна, тъй като тимин винаги се свързва с аденин и гуанин винаги се свързва с цитозин. Тази структура създава една особено стабилна молекула, която не може лесно да бъде разрушена от химикалите в клетката или случайна радиация. Изменението на дори на една двойка бази често е смъртоносно за организма, затова природата е избрала огромната дължина, за да се съхрани цялостта на ДНК молекулата. Гените могат да бъдат дълги хиляди двойки бази. В генетиката "единична точка на мутация" настъпва, една двойка бази от тази дълга верига, съставяща гена, се промени. Например последователността АГЦТТГ става АГАТТГ. Така че за един биологичен вид е много важно точният ред на двойките бази, които образуват гена, да бъде съхранен и предаден на следващото поколение. Да кажем, че АГЦТТГ е генетичният код за цвета на козината на порода мишки. Ако кодът се промени заради грешка в копирането или заради физическа повреда (например от радиация), тази промяна в кода може да произведе мишка, която вместо светлосива има черна козина. Възможно е това да направи такъв екземпляр по-лесно забележим от хищниците. Така че видът има много голям интерес генетичният код да не се променя.

   Редът на базите в хромозомата се използва като шаблон от клетката, когато е необходимо да се създаде нова съставка за тялото (например протеин). Този шаблон се предава от едно поколение на друго. Гупистите говорят за ген на дългия гръбен плавник ("удължен ген"). Това, за което в крайна сметка става дума, е единица информация, която се предава от едно поколение гупи на следващото, като осигурява инструции за дължината на плавника.

   И сега стигаме до най-важното откритие, направено от Мендел, ключ към разбирането на генетиката.

   Мендел открил нещо, което хората отдавна подозирали - че такива видими черти като цвета на окото или формата на тялото се предават от поколение на поколение. Но той открил също така нещо, което никой не се бил досетил. Открил, че гените идват по двойки. Това било може би дори по-забележително от откриването на самите гени. Трябва да обмислите значението на това, преди да продължите четенето. Това е един от златните ключове към генетиката на гупите.

   ДВОЙКИ ХРОМОЗОМИ

   Разказаното до тук съдържаше това, че чертите, които виждаме у гупите, като разцветката "змийска кожа" например, се дължат на сегменти от ДНК, наричани гени, които са съставени от дълги серии от сдвоени бази. И както понякога стават случайности, броят на хромозомите у гупите е същият като при човека - двадесет и три. Така че всички инструкции за създаването на една гупа са разпределени по 23 хромозоми с различна дължина.

   Хромозомите са в комплект по две. Така че общият сбор е 46 хромозоми или 23 двойки. На диаграмата по-долу съм представил един комплект хромозоми. Виждате червена линия върху хромозомата. Тя представя един ген, може би този, който определя червения цвят у гупите.

   https://aquariumbg.com/forum/proxy.php?request=http%3A%2F%2Fwww.postimage.org%2FPq1ci_aS.jpg&hash=bffdaa02b37fe482accea3c17298e01f1f8462d0

   Можете интуитивно да схванете предимството на това да имате гените в дубликат. По същата причина вие правите копие на ключовете си за сейфа, второ копие на завещанието си или второ копие на компютърен файл. Ако едното копие бъде повредено или се загуби, другото може да бъде използвано на негово място.

   Мендел бил този, който първи открил, че гените се унаследяват по двойки. Но не стигнал до извода, че се унаследяват по двойки по причини, свързани с генетичната сигурност. Той достигнал до теорията си, изхождайки от експериментите си с граха. Това, което забелязал, било, че черти като гладките или набръчканите зърна изглежда били взаимно изключващи се. Семето било или гладко, или набръчкано, нямало междинни форми като "леко набръчкано", но все още гладко семе. Когато растение с гладко семе било кръстосвано с такова с набръчкано семе, цялото потомство било с гладки семена. Ако след това кръстосвал този хибрид от първо поколение, във второто поколение получавал смес от гладки и набръчкани семена. Следващата диаграма показва как изглеждали резултатите:

   https://aquariumbg.com/forum/proxy.php?request=http%3A%2F%2Fwww.postimage.org%2FaVTERBS.jpg&hash=b427b6a4a385cef8138f15267245f4490a3b10fa

   Както виждате, растение с гладко семе (жълтото) е кръстосано с растение с набръчкано семе (зеленото). Това първо поколение изцяло има гладки семена. Повторната поява на набръчканите семена във второто поколение от кръстосването вероятно за дълго време е озадачила Мендел. Неговото решение на проблема отзвучава чак до нас - век и половина по-късно. Той заключил, че генът на повърхността на семето, набръчкано или гладко, се наследява в двойки и че единият ген е доминантен по отношение на другия.

   Можем да онагледим това, като променим графиката на хромозомата:

  https://aquariumbg.com/forum/proxy.php?request=http%3A%2F%2Fwww.postimage.org%2Fgx1rKxRi.jpg&hash=be77fd9877a5efbab438ddc9cafca91aa4643816

   Това, което виждате, е зелената "набръчкана" характеристика, събрана с жълтата "гладка" характеристика. Двата гена заемат една и съща относителна позиция, всеки в съответната хромозома. Така че за тях се казва, че "кодират" една и съща черта, което означава, че осигуряват една и съща информация за това как да се оформя повърхността на семето. Само че единият кодира набръчкана повърхност, а другия - гладка повърхност. Това е хромозома, която дава противоречива информация! Така Мендел установил един закон на природата. Когато два съответстващи си гена осигуряват различна генетична информация за една и съща черта, единият е доминантен над другия. Вторият се определя като рецесивен.

   Този закон е изпитан от гупистите, които са получавали тройки за развъждане от други гледачи и след това са установявали странно оцветени или със странна форма на плавниците гупи, "внезапно" появяващи се в следващите поколения. Откъде се появяват тези странни гупи?

   https://aquariumbg.com/forum/proxy.php?request=http%3A%2F%2Fwww.postimage.org%2FPq1ckb09.jpg&hash=57f5fc041525f976cf9134789674aa86c655be63

   Гупа албинос. Снимка от Филип Шедък

   Примерът, който винаги се дава, е наследяването на гена на албинизма. Гупа албинос е такава с розови очи и покриващ жълт цвят. Тя няма никакъв черен цвят. Когато кръстосате селектирана гупа албинос със селектирана сива гупа, в първото поколение от кръстосването получавате само сиви гупи. Ако след това вземете мъжки и женски от това първо поколение и ги кръстосате, в следващото поколение ще получите малък процент на гупи албиноси. Причината? Чертата албинизъм, тоест неспособността за произвеждане на черен цвят, се смята за рецесивна спрямо обичайните или дивите черти.

   Това явление може да бъде обяснено на биологическо ниво. Черният цвят при гупите е резултат от пигмент, наречен "меланин". В случая с гупите албиноси един от протеините, които клетката използва, за да създава меланин, е увреден. Както изглежда, била е променена една от двойките бази, които изграждат гена, кодиращ пигментовия протеин. Това е като разбъркване на инструкциите за това как се прави торта. В случая с нормалната гупа съществуват две добри "рецепти" за правенето на торта. Тъй като гупата албинос няма добри инструкции за производство на меланин, не успява да го създаде. Когато кръстосате гупа албинос с обикновена, потомството получава един добър ген от нормалния родител и един лош ген от родителя албинос. Така че има един добър и един лош ген. Лошият ген е безполезен за правенето на торта. Но добрият ген си е добър.

   Ето защо в случая на кръстосването албинос х нормална гупа единият добър ген е всичко, което е необходимо, за да се оцвети цялото поколение от кръстосването в нормално сиво. Това не е случай, в който генът на албинизма изчезва. Той си е там през цялото време. Мендел го нарича "рецесивен". "Дефектен" е друга дума, която ни идва наум. Както се оказва, гупата има нужда от само един добър ген, за да прави други сиви гупи, не от два. Сега вече виждате причината гените да идват по двойки. А другата причина е дори по-интригуваща. Но ще я запазя за по-късно.

  МУТАЦИЯ И СВЪРЗВАНЕ

  Грегор Мендел ни е предал важна концепция, която условно бих нарекъл "генетичен континуитет". Природата извървява дълъг път, за да предпази гените от изменение. Гените не се изменят физически от присъствието на други гени или от други външни фактори. Генът може да бъде маскиран от доминантен ген. Но от това той не бива разрушен или изменен.

   Всъщност ако генът се измени заради грешка в копирането или заради излагането на ДНК на химикал или радиация, която изменя физическата му структура, ражда се нов ген. Старият ген продължава да съществува непроменен. Новият ген започва свой собствен живот или загива. Това е, което имах предвид под "континуитет".

   Когато физическата структура на гена все пак се измени поради някакъв инцидент, казваме, че е мутирал. Последователността на базите, която преди е дефинирала гена:

   аденин - тимин
   гуанин - цитозин
   цитозин - гуанин
   тимин - аденин
   тимин - аденин
   гуанин - цитозин


   се превръща в нещо ново (показано в зелено):
   
   аденин - тимин
   гуанин - цитозин
   цитозин - гуанин
   гуанин - цитозин
   тимин - аденин
   гуанин - цитозин

   
   Това е така, защото "чертежът" на гена се е променил и протеинът, който се създава по този "чертеж", е различен. В случая с гупата албинос мутацията предизвиква недостиг в производството на черен пигмент. В много случаи мутацията води до смърт на гупата, въпреки че най-често не е от значение. В някои редки случаи новата версия на гена може да произведе и нова версия на протеина, която е полезна за организма. Посочих случая със сива мишка, която става черна. На сив фон една черна мишка би била лесна плячка за хищниците. Но при черни вулканични скали черната мишка би имала преимущество пред сивите си сродници. Черната мишка би оцеляла и би се размножила, предавайки своята нова версия на гена на следващите поколения.

   Сега популацията от мишки ще има два различни гена за цвета на козината, сив и черен. И сивият или див тип цветови ген може да бъде доминантен спрямо черния цветови ген. Това би означавало, че черният ген няма да се прояви, когато даденият индивид има един сив и един черен ген. Това би позволило на сива мишка, която има един сив и един черен ген, да продължи да предава черния ген на потомците. Евентуално два рецесивни черни гена биха се появили в даден индивид и той или ще стане  мишена на хищниците, или ще оцелее, ако е роден на земя, която е почернена от горски пожар.

   Когато става дума за двата различни гена, учените обозначават старата версия на гена като див тип и новата - като мутирал. Казва се, че такива са алели един на друг. Така че генът на сивата мишка е алел на гена на черната мишка и обратното. Това е като да кажат, че са братя. Ето графично изображение на тази връзка - рисунка, която видяхте по-рано:

   https://aquariumbg.com/forum/proxy.php?request=http%3A%2F%2Fwww.postimage.org%2FaVTFGZS.jpg&hash=5d3223b974f92988b5a980d743be69d3b3150f2a

   Запомнете, че гените са ограничени участици от дългите вериги на ДНК. Те са подредени в една линия като легла по конец. Позицията на гена във веригата на ДНК е много важна. Когато механизмът, който чете (транскрибира) гена е готов да направи копие, той отива точно до това място по дължината на хромозомата. Ако то не е там, генът не може да бъде транскрибиран и протеинът няма да бъде произведен. Обикновено това е смъртоносно.

   Така че много важна дефиниция на гена е, че той заема една специфична позиция по дължината на хромозомата и същото се отнася за неговите алели. Алелът е ген с точно същия локус (местоположение) като друг ген в сдвоената хромозома, както виждате на рисунката.

   Нека разглеждаме случая с два различни гена в същата хромозома.

   https://aquariumbg.com/forum/proxy.php?request=http%3A%2F%2Fwww.postimage.org%2FPq1ckHr0.jpg&hash=5db5e5669e2f2e9c8bd74c98db97b96aae4df243

   Два гена (черно и синьо)

   Тук на една хромозома имаме два гена, представени в черно и синьо. Да кажем, че синият ген предопределя дължината на гръбния плавник и черният ген дава на гупата получерно или тукседо оцветяване. Синият и черният ген не са алели един на друг. Те са различни гени, единият определя дължината на гръбния плавник и другият - цвета на предопашието. Аз направих черните гени в леко различен цвят и сините гени в леко различен цвят. Да кажем, че плътно черният алел представя получерното оцветяване и сивият алел представя липсата на получерно оцветяване. По същия начин тъмносиният ген представя дълъг гръбен и светлосиният алел представя къс гръбен.

   С други думи, на едната хромозома имате къс гръбен ген и липса на получерно оцветяване, а на другата хромозома имате дълъг гръбен ген и ген на получерното оцветяване. Как смятате, че ще се наследят те? Това е нещо, което Мендел никога не открил, защото не знаел нищо за физическата структура на тези вложени гени. В генетичен аспект той ги смятал за независимо наследявани единици или фактори. Но дълго след неговата смърт учените открили, че гените съществуват в хромозоми. Хромозомите всъщност са тези, които се предават на следващото поколение. Една от двойката хромозоми от всеки родител преминава в детето.

   Нека погледнем една диаграма на това. Това, което съм показал тук, е начинът, по който единичните хромозоми се предават нататък под формата на семена течност или яйца. Както виждате, двойката хромозоми се разцепва и отделният член на двойката се предава под формата на семенна течност или яйце. За да опростя диаграмата, оцветих в сиво вторите членове на всеки комплект, но те също могат да бъдат предавани по този начин.

   https://aquariumbg.com/forum/proxy.php?request=http%3A%2F%2Fwww.postimage.org%2Fgx1rLzI0.jpg&hash=9152498c6dafa673cfb9d14f64cb68dd08bfee53

   Това, което трябва ви остане от диаграмата, е, че хромозомите се наследяват, а гените се возят с тях. Така че ако имате гена за дългия гръбен плавник на същата хромозома като получерния ген, те ще бъдат наследени като една цялост, не поотделно. Казваме, че двата гена са свързани. Свързването е много важна концепция в генетиката на гупите. В този случай свързването означава, че генът на дългия гръбен плавник и този за получерното оцветяване са съединени. Тъй като и двата се намират в една и съща хромозома, те се предават като една цялост. Гупистът Дъг Грей дава добър пример за това в следните снимки.

   Ето една гупа "синя делта" от IFGA без получерно оцветяване и къс гръбен плавник.

   https://aquariumbg.com/forum/proxy.php?request=http%3A%2F%2Fwww.postimage.org%2FPq1cl7SA.jpg&hash=3d223519a526c7a1d26ce7f3bdd98a7f099f5b2c

   IFGA "синя делта" без получерна окраска и къс гръбен плавник.

   И ето гупа получерна синя от IFGA. Тя има родствена връзка със "синята делта" от IFGA.

   https://aquariumbg.com/forum/proxy.php?request=http%3A%2F%2Fwww.postimage.org%2FPq1clkli.jpg&hash=927bff6a996e631c842e3812edf6fc3e42c36ff0

   IFGA получерна "синя делта" с дълъг кръбен. От същата линия.

   Сега знаете защо е рисковано да използвате мъжки с къс гръбен плавник, купен от зоомагазина. (Разбира се, Дъг не е взел рибките си от акваристично изложение!) Възможно е в този случай при гупата от зоомагазина късият гръбен плавник да е свързан с друг нежелан белег. Така че, опитвайки се да създадете перфектната комбинация от черти, може да откриете, че те никога не се появяват едновременно в една гупа. Гените са свързани.

   Безнадеждна ли е обаче задачата по създаване на нова комбинация от черти, ако гените са свързани? Оказва се, че природата е намерила решение за този проблем и то се нарича "кросинговър". По-късно в детайли ще опиша този механизъм. Тук само ще кажа, че всъщност хромозомите се разделят и след това се пренареждат в процеса на сексуално възпроизводство. Така че с търпение (и време, и много раждания) някой ден може да попаднете на мъжки, у който връзката между двете черти е разкъсана. Може да попаднете на мъжки "синя делта" с дълъг гръбен плавник. Това вероятно ще е единичен мъжкар в едно раждане от 50 или 100. Може да сте късметлия и да го намерите още при следващото раждане, или да сте карък и да не го намерите две години. Но има шансове това да се случи.
   Колкото по-далеч са един от друг гените в хромозомата, толкова по-вероятно е разделянето на хромозомата да стане между двата свързани гена. Така че това е игра на тото.

   Използвах примера със свързаните гени, за да ви накарам да мислите как се унаследяват гените. Защо не отделим малко време да помислим за това, преди да преминем към следващата част?

   Квадратът на Пънет5

   Както показах в предишната част, гените се предават на следващото поколение чрез хромозомите. Както и хората, гупите имат 23 различни хромозоми, които са сдвоени до общо 46 хромозоми. Когато хромозомите са сдвоени, те се наричат диплоидни. Когато не са сдвоени, наричат се хаплоидни.

   https://aquariumbg.com/forum/proxy.php?request=http%3A%2F%2Fwww.postimage.org%2FaVTGyS0.jpg&hash=5159e2bc146af84d58c19b3cfe3468c29e73061c

   Сдвоените диплоидни хромозоми се разделят в хаплоидните гамети (яйца и сперматозоиди) през време на сексуалното възпроизводство.

   Диплоидният набор хромозоми се разцепва по време на сексуалното възпроизводство. Всеки набор от 46 хромозоми се разделя в две яйца или два сперматозоида (гаметите), във всяка гамета се влагат по 23 хромозоми. Казано накратко, през време на сексуалното възпроизводство хромозомите са хаплоидни. Когато хаплоидното яйце и хаплоидният сперматозоид се слеят, новата зигота отново е диплоидна.

   Към тази точка се стремях да ви доведа. Обърнете внимание на това, че хромозомите в дадения пример имат различни алели. Единият би могъл да бъде за получерната окраска и другият - за дивия тип (без получерна окраска). Тъй като сементата течност или яйцата носят само по една хромозома, всеки отделен сперматозоид или яйце може да носи само един алел. Някои могат да носят гена за къс гръбен плавник, а други - за дълъг. Яйцата, които сперматозоидите оплождат, също могат да имат различни гени. Това кой сперматозоид кое яйце опложда е почти напълно въпрос на шанс.

   Разделянето на диплоидните хромозоми в хаплоидни гамети и тяхното рекомбиниране е един вид разбъркване на картите от природата. Разделяте тестето и случайно размесвате картите. Това генетично разбъркване е фундаменталната причина, поради която природата е създава сексуалното възпроизводство. Чрез изпробването на нови комбинации на алелите различните цветове на мишката могат по-добре да се адаптират към различните цветове на обкръжението.

   В поколението от едно кръстосване потенциално могат да съществуват четири различни версии на един ген, или алели. Мъжкият може да има два различни алела за дължината на гръбния плавник. Женската може да има два напълно различни алела за дължина на гръбния, различни един от друг и различни от тези на мъжкия. Понеже яйцето и сперматозоидът образуват двойка на случаен принцип, ще имате четири различни комбинации от алели. Защото само четири, а не шестнадесет? Защото има два различни алела от сперматозоида и два различни от яйцето, тоест 2 х 2 = 4.

   Загубихте ли нишката? Ето един начин да го направим нагледно. За тези от нас, които са зле в математиката, много по-добър начин комбинациите да се онагледят.

   Да кажем, че имаме четири различни гена, които се отразяват на дължината на гръбния плавник, които наричаме d1, d2, d3, d4. Женската гупа има комбинацията от алели d1, d2. Мъжкият има комбинацията от алели d3, d4. За да разберем как гените се комбинират в поколението, използваме нещо, наречено "квадрат на Пънет". Това е една много проста таблица:

   https://aquariumbg.com/forum/proxy.php?request=http%3A%2F%2Fwww.postimage.org%2FaVTGGlr.jpg&hash=6a92972729285f5a9756cc6c361254319aafcbd3

   Двата алела от сперматозоида се вписват в редовете и двата алела от яйцето се вписват в колонките. за да определим как гените от сперматозоидите и яйцата се комбинират, само попълнете квадратчетата, където се пресичат колоните и редовете.

   https://aquariumbg.com/forum/proxy.php?request=http%3A%2F%2Fwww.postimage.org%2FaVTGXOr.jpg&hash=07880704a794d98f2767958c797ad982a4c65096

   Това е прост нагледен начин за определяне как се комбинират гените от сперматозоида и яйцето.

   Квадратът на Пънет е един от най-мощните инструменти, които можете да използвате в генетиката на гупите. Само за да съм сигурен, че сте го разбрали, ще го приложа отново, използвайки истински пример.

   Помните ли гупата албинос? Тя е мутант, който не може да произвежда черен пигмент. Така че гупата е жълта с червени очи. Това е рецесивна черта, което означава, че генът на албинизма не може да се прояви, ако е комбиниран с нормален или див тип ген. Нека разгледаме един експеримент за развъждане, при който кръстосваме линия албинос с неизменчиви черти със сива или див тип линия, също с неизменчиви черти. Това, което има предвид под "неизменчиви черти", е, че всеки родител има само една версия на гена. Сивият родител има два сиви или див тип гена, а родителят албинос има два мутирали гена на албинизма.

   Ето снимка на мъжкия албинос платинум магента и неговата сестра - сив, див тип.

   https://aquariumbg.com/forum/proxy.php?request=http%3A%2F%2Fwww.postimage.org%2FPq1cm7e9.jpg&hash=78448cf8e53c2b0916bc398370ad4c3e861a7ba8

   Албиносът отгоре и сивата му женска родственица отдолу. Снимка - Филип Шедък.

   Учените имат стенографски начин за отбелязване на гените. За гена на албинизма стои буквата "а" (за албинос). Защото чертата албинизъм е рецесивна, буквата е малка. По всеобща договорка нормалният или див тип алел получава същата буква, само че главна. Така че дивият тип алел на гена на албинизма е "А". Тъй като потенциално един ген има много вариации, оригиналната форма на гена, тази, която се открива най-често в природата, се нарича див тип алел. Трябва да запомните това, когато сравнявате алелите. Генът, който оцветява гупата в черно, се нарича "албинизъм" и се обозначава с главно "А". Неговият мутантен алел се обозначава с малко "а". Тъй като има две хромозоми, и тъй като гените могат да бъдат различни алели, използваме два символа (АА).
   Така че ето как обозначаваме гупа от неизменчив сив или див тип: АА.
   И ето как обозначаваме гупа от неизменчив албиносен тип: аа.
   А сега нека видим каква комбинация получаваме, когато кръстосваме тези две гупи.

   https://aquariumbg.com/forum/proxy.php?request=http%3A%2F%2Fwww.postimage.org%2FaVTHegr.jpg&hash=76932aa63f986a01dbe4834781e318f1897e9a5f

   Кръскоска между мъжки албинос и сива женска.

   Мъжкият има само един вид алел - (а), и женската има само един тип алел - (АА), така че когато ги комбинираме, цялото потомство получава един тип алелна комбинация - (аА). Тъй като комбинацията на рецесивния алел (а) с доминантния алел (А) означава, че ще се изразява само доминантният алел, цялото потомство ще бъде див тип сиво.

   Това всъщност често става, когато комбинирате един неизменчива линия с друга неизменчива линия. Екземплярите от първото поколение на кръстосването много си приличат. Ако няма голяма алелна вариация в линиите на родителите, тогава поколението ще показва относително малко вариации.

   Това е една важна причина, поради която трябва да изчакаме до второто поколение, преди да проведем оценяване на стойността на кръстоската. Ще ви покажа какво имам предвид. Нека вземем един мъжки и една женска от първото кръстосване, което току-що направихме, и да ги чифтосаме. За да видим как гените се разделят, отново ще направим квадрата на Пънет.

   https://aquariumbg.com/forum/proxy.php?request=http%3A%2F%2Fwww.postimage.org%2FaVTHtei.jpg&hash=d902cff0ddbbb1060a5c5f798d926cde85b4aba7

   Второто поколение от кръстосването.

   Във второто поколение от кръстосването получаваме три различни комбинации:

   аа (като мъжкия родител)

   аА (като първото поколение)

   АА (като женския родител)

   Екземплярите аА и АА едновременно ще бъдат сиви (аА имат доминантния А алел). Екземплярите аа ще бъдат албиноси. С други думи, 3/4 от потомството ще бъде сиво и 1/4 ще бъде албиносно. Запомнете, че комбинирането на алелите ще е случайно, така че когато казваме, че пропорцията албиноси ще бъде 1/4 и че сивите екземпляри ще са 3/4, имаме предвид приблизително. Резултатите могат да варират.

   Дълго преди гупите да бъдат одомашени и дълго преди квадратът на Пънет да бъде измислен от някой с фамилията Пънет, някой вече бил открил пропорцията на рецесивни екземпляри във второто поколение на кръстосването. Помните ли неговите експерименти с набръчканите и гладките зърна грах?

   https://aquariumbg.com/forum/proxy.php?request=http%3A%2F%2Fwww.postimage.org%2Fgx1rNet0.jpg&hash=0c81c37fef76cc74bce745ab728b19ec814978f1

   Мендел оформил теорията си, тръгвайки назад от статистическия анализ на своите резултати. В това се състоял неговият гений. Както ще видите, когато се задълбочавате в генетиката на гупите, можете да следвате неговите стъпки. Отбелязвайки внимателно пропорциите на чертите във всяко отделно раждане, можете да се върнете назад към вероятния генетичен състав на вашата линия гупи. Това прави квадрата на Пънет изключително мощен инструмент за изследване на генетиката на линията ви. Например ако 25% от второто поколение на една кръстоска е от един тип и 75% от друг тип, вие вече знаете, че чертата вероятно е рецесивна.

   Мендел имал по-добри термини за това, което аз нарекох генетично "разбъркване" (на картите). Той го наричал независимо подреждане и сегрегация (разделяне). Това, което имал предвид, е, че гупите се наследяват независимо един от друг и оформят нови комбинации в следващите поколение на кръстосването. В дискусиите по генетика на гупите ще чуете този термин - "разделяне", да се използва много често. Някой ще говори за това как една линия се оказва пренаредена в следващите поколения на кръстосването. Или че определена хибридна линия непрекъснато произвежда определени изменения във външния вид, например сини и червени версии. Този феномен се дължи на Менделовото разделяне. Дадох ви квадрата на Пънет като инструмент, с който да се разкрива как се разделят гените.

   Защо да учим как да използваме квадрата на Пънет? Ами защото ви позволява да разгърнем на хартия какво ще е бъдещото поколение на кръстосването. Вместо просто да тръснете няколко гупи заедно и да се надявате на най-доброто, сега имате инструмент да предвидите комбинациите от черти, които ще се появят като резултат от кръстосването. Това може да ви спести много време и усилия да насилвате кръстосвания, които вероятно ще ви отведат в задънена улица.

   Ще се върна към квадрата на Пънет и ще ви дам повече примери за употребата му. Ще ви бъде необходимо малко време, за да си поиграете с него, докато разберете връзката му с гените и начина, по който те се унаследяват.

   ПОЛОВАТА ХУ СИСТЕМА

   Подобието между генетиката на гупите и тази на човека отива отвъд факта, че и двата вида имат 23 диплоидни хромозоми. Те също така споделят половата ХУ система.

   В комплекта от 23 хромозоми има две много специални. Това са половите хромозоми, обозначавани като Х и У. Хромозомата У има ген или гени, който/които определя(т) дали оплоденото яйце ще се развие като мъжки или женски екземпляр. Женската няма У хромозома.

   мъжки = ХУ
   женски = ХХ

   Така че мъжкият има всички хромозоми, които има женската, плюс У хромозома. А у женската липсва У хромозома.

   Следващата диаграма представлява графично представяне на различните по размер хромозоми у човека.

   https://aquariumbg.com/forum/proxy.php?request=http%3A%2F%2Fwww.postimage.org%2FaVTHKHi.jpg&hash=da3ef6bbc5dc634a6fc1e884fdbce5836cdbb1ba

   Обърнете внимание на това, че всички хромозоми освен Х и У са хомоложни, което означава, че всеки член на двойката има същия размер и има изцяло същия набор от гени. Изключението са Х и У хромозомите (отговарят на необозначения № 23 в диаграмата). Мъжката У хромозома е значително по-малка, отколкото от съответната Х хромозома. У хромозомата видимо не съдържа гени. Всъщност тя е напълно неразвита. Почти единственото нещо, за което тя става, е да сигнализира на оплоденото яйце да развие вторичните полови характеристики на мъжките индивиди.

   Тук е мястото, където половата система на гупите значително се отличава от човешката полова система. В случая с Х и У хромозомите на гупите те не се различават една от друга, когато са в сгъстения си вид. Широко е разпространено убеждението, че те са пример за най-ранния стадий на развитие на половата ХУ система.

   Всъщност половото определяне у гупите е по-малко стабилно, отколкото у хората. Много хора с това хоби не знаят, че много от мъжките в поколенията са родени женски и обратно. Много рядко гуписти с набито око биха забелязали, че женска гупа се превръща в мъжка относително късно в развитието си.

   Сега вероятно идва най-важният факт относно генетиката на гупите. И двете хромозоми, Х и У, носят по-голямата част от гените за цвета и формата на плавниците. Помните ли как казах, че "чертежите" за тялото на гупите са разпределени между 23-те хромозоми? Гените, които представляват най-голям интерес за гупистите - тези, свързани с цвета, шарката, формата и дължината на плавниците - са най-вече в Х и У хромозомите. С други думи, те са свързани с пола. Което означава, че има черти, които са свързани с Х и У хромозомите.

   Има изключения, като например генът на вертикалната черта, златният и "блонд" ген, на пълното черно оцветяване, на металния отблясък, албинизма и други гени. Но шарки и цветове като "змийската кожа", цветните петна, много от червените гени, получерната окраска и такива форми на плавника като дългия гръбен са свързани с Х и У хромозомите.

   https://aquariumbg.com/forum/proxy.php?request=http%3A%2F%2Fwww.postimage.org%2FaVTHXa0.jpg&hash=5be29243cf01259b6a7e56f816ebd43de700bddf
   
"Блонд" гупа. Добавено от преводача.

   Когато чуете някой да казва, че генът "змийска кожа" е Х-свързан, той казва, че генът за тази линия се намира в Х хромозомата. Нека видим какво става, когато генът се унаследява:

   https://aquariumbg.com/forum/proxy.php?request=http%3A%2F%2Fwww.postimage.org%2FPq1cnH_S.jpg&hash=5b27522333ec3d401085c52a8f51d87e1d7185e3

   Двете женски Х хромозоми се наследяват както от дъщерите, така и от синовете. Но да погледнем случая с У-свързаното унаследяване:

   https://aquariumbg.com/forum/proxy.php?request=http%3A%2F%2Fwww.postimage.org%2FaVTIK2S.jpg&hash=b4a667713769d94a8055abe89c4aa908a2c738ee

   Мъжкият предава своята Х хромозома на дъщерите си. Но той предава своята У хромозома само на синовете си. Всички гени от мъжката У хромозома се наследяват само от синове.

   Какво е значението на този факт? При дивите гупи мъжките използват своя цвят и шарка, за да рекламират своите физически качества на потенциалните партньорки. Но това ги поставя в риск да станат лесна плячка за хищниците. Сивите женски имат далеч по-добър шанс за оцеляване.

   Всъщност именно защото мъжките гупи са така разноцветни, а женските така безцветни, в ранните "мокри лаборатории" гупите са били любимите "плъхове" сред генетиците. Ученият пионер в това отношение бил Йохан Шмит от лабораторията в Карлсберг, Дания, който бил особено впечатлен от тенденцията гупите да се разделят в линии. Той имал линия диви гупи в лабораторията си още в 1916 г. Но няколко години по-късно посетил изложение за риби и открил гупи с твърде различна шарка в сравнение с онези, които имал в лабораторията си. Той ги кръстосал със линията, която имал, и открил, че мъжките предали своите шарки на синовете си дори когато били кръстосани с женска от друга линия. Това го довело до заключението, че гупите използват ХУ полова система и че съществува нещо, наречено "само мъжко наследяване". Тоест синовете наследявали своята шарка от бащата, а не от майката. Шмит бил открил У-свързаното генетично унаследяване.

   Това може да изглежда противоположно на вашия опит на гуписти. В крайна сметка вие сте кръстосали две линии и сте открили, че женската наистина има влияние върху шарката на синовете. Но Шмит провеждал своите експерименти с диви гупи или с гупи, наскоро взети от дивата природа. И ако днес вие получите женска от дивата среда, ще видите, че у женските напълно отсъства цвят (с изключение на фоновия им сив цвят).

   Сега вече знаете защо е толкова важно да знаете къде са разположени гупите във вашата линия. Не можете да кръстосате мъжки с У-свързана цветова шарка към друг женски и да очаквате потомството да наследи цвета на бащата. Един пример са московските. Типичната глава с металически отблясък на московските е строго У-свързана.

   https://aquariumbg.com/forum/proxy.php?request=http%3A%2F%2Fwww.postimage.org%2FPq1cofVS.jpg&hash=52ee32c6b41d7b5aac893581d61830349e7fff4d

   Хавайска синя московска. Гупа и снимка - Филип Шедък.
   
   Фактът, че синята глава и някои други телесни цветове и площи при московските са строго У-свързани означава, че можете да създавате нови линии, като кръстосвате женски с московски мъжки, но женските московски няма да пренасят ключовите черти на московските към нова линия.

   В случая със "змийската кожа" генът (или гените) за тази шарка се появяват и в двете форми. Можете да имате Х-свързани или У-свързани линии "змийска кожа". В този случай можете да прехвърлите шарката "змийска кожа" към друга линия, като използвате Х-свързана женска със "змийска кожа". Да видим как ще стане това?

   Квадратът на Пънет, който ви представих в предишната част, е много полезен за планиране на кръстосвания, които засягат половите хромозоми. Да кажем, че кръстосвате гупа "змийска кожа" (която има генетичния символ за шарката на тялото Ssb) с такава, която няма "змийска кожа". Можете да използвате квадрата на Пънет, за да видите как се унаследява "змийската кожа". Направете квадрат на Пънет с два възможни сценария (Х-свързан или У-свързан). Ето сценария за Х-свързана линия "змийска кожа":

   https://aquariumbg.com/forum/proxy.php?request=http%3A%2F%2Fwww.postimage.org%2FaVTJ300.jpg&hash=4e96a3a86a61288fc7a323e9efd33ce3c38ae57d

   Поставих мъжките Х и У хромозоми отгоре на квадрата и женските отляво. Където редовете и колоните се пресичат, можете да видите, че цялото потомство ще получи женския Х-свързан алел на "змийската кожа". (Това предполага, че и двете Х хромозоми на женската носят гена.) Така че всички мъжки ще показват шарката "змийска кожа".

   И ето сценария за У-свързан алел:

   https://aquariumbg.com/forum/proxy.php?request=http%3A%2F%2Fwww.postimage.org%2FPq1coESi.jpg&hash=72c5e61dc934b343acd0bf0af4d61c7eff178355

   В сценария за У-свързан алел генът на "змийската кожа" се унаследява само от синовете.

   Ако практикувате с квадрата на Пънет, скоро ще станете повече генетик на гупите, отколкото гледач на гупи, който се взира в аквариума си с кръстосани пръсти.

   Междувременно трябва да отбележа, че отбелязването на полово свързаните гени трябва да показва името на гена с главна буква и да свързва символа на гена с хромозомата, в която той се намира. Освен това той се предава с индекс. Ето една гупа албинос "змийска кожа", при която белегът е У-свързан. Названието на дивия тип по конвенция не се предава.

   XYSsb aa

   Още една бележка. Гените, които се намират в неполовите хромозоми, обобщено се наричат автозомни гени. Например генът на албинизма е автозомен.

   Тези от вас, които четат отделните части внимателно, сигурно се питат как съвременните женски гупи са станали така богати на Х-свързани цветови гени.

   РАЗКЪСВАНЕТО НА ВРЪЗКАТА: КРОСИНГОВЪР

   В миналата част отбелязах, че съвременните женски гупи имат много повече цветови гени, отколкото техните диви братовчеди. Причината за това е кросинговърът. Той позволява сдвоените хромозоми да да разменят генетичен материал. Това разкъсва връзката между два гена в една и съща хромозома и позволява Х и У хромозомите да разменят гени. В природата естественият подбор работи срещу онези женски, които получават цветови гени. Но гупистите подбират цветни женски - ако не директно, но поне индиректно.

   Един пример за ген, който с голяма готовност подлежи на кросинговър, е генът за шарката "змийска кожа". Той може да бъде открит както на Х, така и на У хромозомата заради способността му за кросинговър. Нека погледнем физическия механизъм, който е въвлечен в това.

   Кросинговърът се случва по време на половото възпроизвеждане.

   Ето две хромозоми.

   https://aquariumbg.com/forum/proxy.php?request=http%3A%2F%2Fwww.postimage.org%2FPq1coOQS.jpg&hash=b428bea25ce1e7572f78f529c7102a68d227295b

   По време на производството на яйцата и сперматозоидите хромозомите буквално се кръстосват една с друга.

   https://aquariumbg.com/forum/proxy.php?request=http%3A%2F%2Fwww.postimage.org%2FPq1cpai9.jpg&hash=023271cdeb2a40f8968ed8d8957c054f3fc3fa69

   След това хромозомите се разкъсват и отново се съединяват, като си разменят един, понякога два или три различни сегмента.

   https://aquariumbg.com/forum/proxy.php?request=http%3A%2F%2Fwww.postimage.org%2FPq1cpfhr.jpg&hash=909f55aeb7c8563ef1bd95ec657375926f3c6c3a

   Кросинговърът осигурява разкъсването на връзката между свързаните гени (гени от една хромозома), така че те да могат да се разделят и да бъдат предадени независимо. В случая с Х и У хромозомите един ген, който е бил в У хромозомата и само се е предавал на синове, ще бъде разбъркан в Х хромозомата, където може да бъде предаван от майка на дъщери. А дъщерите могат да го пренесат към мъжки от различни линии. Кросинговърът е инструментът за промяна в света на домашните гупи.

   Съществува поне един участък в У хромозомата, който не подлежи на кросинговър. Това е областта около гена, който определя пола, която се нарича SDR или полово определяща област (sex-determinating region). Ако полово определящите гени можеха да се предават чрез кросинговър, разликата между Х и У хромозомата щеше да изчезне. Механизмът, който не разрешава кросинговър в SDR не е известен на науката. Но има цветове при мъжките гупи, които никога не се кръстосват, например червените точки или такива гени като московският суперген.

   Честотата на кросинговър варира в зависимост от това колко отдалечен е генът от SDR. Колкото по-близко е генът до SDR, толкова по-рядко се случва кросинговър. Например никога досега не е доказван видим случай на кросинговър на московския ген. Генът на "змийската кожа" обаче го прави доста често (например 1 случай от 50).

   Понякога в едно раждане се появява "случайна разновидност" - мъжки, който значително се отличава от своите братя или сестри. Много хора биха помислили, че се е случила мутация, когато всъщност по-вероятно това е случай на кросинговър. Трудно е да се оцени степента на мутация при гупите, но обобщено тя е в областта между 10-4 до 10-6. С други думи, степента на мутация е изключително ниска. Когато видите, че гупа със странен цвят или шарка се появи в поколението, трябва да си мислите за кросинговър. Разбира се, ако гупата е резултат от скорошно кръстосване, тоест в рамките на последните 10 поколения, тогава не можете да изключите възможността генът да е бил там през цялото време, но маскиран или рецесивен.

   С това завършва букварът, с който ви дадох бегла представа за генетиката на гупите. Пропуснах или игнорирах много изключения в теориите и законите, които представих тук. Например гените могат да имат по-усложнени отношения, отколкото "доминантен - рецесивен". Гените могат да бъдат кодоминантни (едновременно доминантни) или частично доминантни. Някои гени могат да маскират други (епистатични). Много гени не са просто мутации в определена точка, както описах по-рано. Те са изградени от мрежа гени. Например няма единичен московски ген, а няколко гена, които се държат така, сякаш са един ген. Обаче основната генетика, която обясних тук, би трябвало да ви служи добре, докато достигнете до точката, когато имате нужда от по-добри разяснения за това, на което ставате свидетели в стаята с рибите. Това би било добър момент да се присъедините към Guppy Designer, където отивам отвъд простата генетика. А междувременно - желая ви късмет в стаята с рибите. И нека вашите кръстоски да имат евентуално по-малко общо с късмета и повече с доброто планиране, основано на добрата, стабилна теория и разбиране.

   Copyright (c) 2008 Philip Shaddock
   Guppy Designer (www.guppydesigner.com)

   Бележки за превода

   1 На английското snakeskin "змийска кожа" и leopard "леопардова" съответства руското название "филигранная". Ето снимка:

   https://aquariumbg.com/forum/proxy.php?request=http%3A%2F%2Fwww.postimage.org%2FPq1cpVGS.jpg&hash=51951e50a0d4d3b23f156ae9f31435ab5da44771

   2 Запазвам названието tuxedo, вместо да го превеждам като "смокинг", тъй като на български е неинформативно, а и ако потърсите информация за "гупа смокинг" в интернет, няма да намерите нищо смислено. Ето снимка на получерна тукседо гупа:

   https://aquariumbg.com/forum/proxy.php?request=http%3A%2F%2Fwww.postimage.org%2FaVTKtO9.jpg&hash=518ab184812f08804c26f0524f603d85a395307c

   3 Оставям непреведено англ. magenta, защото е название на специфичен ген и няма пряко отношение към това, което наричаме "фуксин" (червена анилинова боя); като вещество магентата има зеленикав цвят и едва водният разтвор е червен. Аналогично генът магента се свързва не само с червеникавия оттенък, но и с редица други цветови "отклонения". На снимката се виждат няколко магента гупи, вкл. едрата женска:

   https://aquariumbg.com/forum/proxy.php?request=http%3A%2F%2Fwww.postimage.org%2FPq1cqh89.jpg&hash=8f510cba0d3857359852d990e568583139cfb8b3

   4 Англ. blueprint - техника за изготвяне на копия от чертежи, при която копието се очертава с бели линии върху синя хартия.

   5 По името на Реджиналд Пънет - английски генетик. Представлява квадрат n x n, използван в генетиката за изчисляване на честотата на различните генотипи и фенотипи в потомството от едно кръстосване.



Dimitris

Благодаря  Андрей за  превода на една чудесна статия  *THUMBS UP*.Филип заедно със Стан Шубел,д-р Франк Чанг ,Люк Робук и още няколко са едни от най-известните развъдчици на гупи в US.Филип се занимава предимно с магенда и преди доста време пусна снимки на една негова разработка албино магента

https://aquariumbg.com/forum/proxy.php?request=http%3A%2F%2Fwww.postimage.org%2FPq1eRFaA.jpg&hash=6558d88336515c4a7e30919d125603e9079e857c

Коментарът беше:аквариумът пълен с тези рибки е спиращ дъха.
Освен в www.guppydesigner.com,можете да се насладите на работата му ,както и на други развъдчици на неговия саит,където има форум и са регистрирани потребители от цял свят http://www.igees.org .Филип заедно с другите модератори са изключително любезни и могат да ви дадат компетентно мнение или съвет ако решите да се заровите в генетиката на гупите.Аз съм регистриран от доста време и съм очарован от отношението им.Както винаги българите сме на светлинни години от тях ,но има светлина в тунела,така че дерзайте.Успех  ;-)

dok70

08.07.2009 16:00 #8 Last Edit: 03.04.2013 20:44 by Desmoria
Красавците Гупи

Автор: Третьяков В. 2001г.

Интересът към аквариумни риби дойде при мен, както и за много други любители аквариумисти, след запознаване с рибките гупи. Това се случи година преди да отида в първи клас. Баща ми, желаещ  да зарадва с  нещо необичайно сина си, които се интересува от обитателите на водоемите, донесе няколко малки рибета. Гупи наистина ми харесаха, бях очарован от техния им облик и поведение. Аз добросъвестно се грижех за тях: хранех със суха дафния, сменях водата всяка седмица в петлитровото съдче, като внимателно отливах рибките в сакчето ... Изведнъж, във водоемчето ми се появи цял облак малки рибки, което много ме изненада и зарадва. За съжаление, малките бързо изчезнаха някъде ... Година две, аз научих, че съм държал рибките в екстремни условия - те са живяли в малки, тесни съдове, където кислорода е недостатъчен и химическия състав на водата е неподходящ, храненето  също непълноценно . Гупите обаче, не изглеждаха нещастни: бяха бодри и подвижни, имаха отличен апетит , и живяха  дълго време (особено голяма сива женска).
Повярвайте, няма по-непретенциозна аквариумна рибка от тази представителка на живородките. И когато начинаещите акваристи питат опитните с каква рибка да започнат, отговора е един – гупи. Действително, откъде проблеми, когато майката ражда с лекота в...чаша вода. Моите първи гупи с къси и заоблени плавници бяха точно такива ,,спартанци". Живеещите във ванички мъжкари изглеждаха доста невзрачно в сравнение с пищните породисти красавци живеещи в първия ми аквариум – просторен и чист, с много растения. Изглеждаха като истински пауни, имаха всички условия – мечтата на всяка рибка. Но след седмица воалните гупи се разболяха и скоро измряха.  Какво им липсва? Нека се опитаме да разберем.

Враг на комари и инсекти
Първото увлечение  с рибата гупи не е свързано с декоративни  аквариуми, и с друго, по-важно нещо. През втората половина на XIX век, европейците са забелязали, че в един от западните острови на Индонезия, където водоемите  буквално ,,врели" от гупи, местното население почти не боледува от малария, преносител на която се явява маларийния комар. А в други съседни острови, където тази риба я няма, заболяването е широко разпространено. Тогава гупите  стават  широко известни: за нея пишат в научни книги и списания, вестници, наречена е спасител на човечеството. А лекари и биолози разпространили  рибката в нови водоеми на различни страни по света. Честотата на маларията, там наистина е намаляла: гупи унищожава яйцата, ларвите и самите комари.
Смята се, че областта на първоначалното изкуствено разселване на гупи е: остров Тринидад, Барбадос, Мартиника и Свети Томас. Тези риби живеят в сладка, и бракична вода на Венецуела, Колумбия, Коста Рика, северната и южната част на Бразилия. Те също са били адаптирани в Мексико, Съединените щати, Италия, Мадагаскар, Западна Африка, Индия и дори ... в предградията на Москва. От средата на 60-те години в Москва река и други реки на столицата, в райони с топла промишлена и битова  вода, рибките пуснати от аквариумистите са дали началото на цели пасажи гупи, неразличими на външен вид от техните диви тропически предци внесени в Европа в 1861-1866 година. Предприемчивите  местни жители ги ловят на  групи от по две или три десетки в бутилки и продават на пазара на много ниска цена.

Разнообразен външен вид
Гупи - подвижни, симпатично оцветени малки рибки. В аквариуми  тялото на мъжките (без опашката) е обикновено не повече от 2-3 см. Само някои видове мъжки са забележимо по-големи. Женските понякога нарастват до 5-6 см., а отглеждани  в големи аквариуми с идеални условия за живот, може да достигнат 7,5-8 см.
Женските гупи са предимно невзрачни: зеленикаво-сиви, гърба е по-тъмен от корема, в задната част на корема има тъмно ,,родилно" петно. Някои от нечифтните плавници са с черни, жълти или червени петна. Затова пък мъжкия, дори нечистопородния, късоопашат, целия блести, прелива и лъска. Неговото тънко тяло изцяло е покрито с цветни петна: синьо, червено, зелено, лилаво, златисто и сребристо. Това добре се допълва от въглищно-черни щрихи и точки. Всичко това съставя красива картина (за всеки мъжки собствена и уникална), и обикновено преминава на гръбния плавник и опашката.Плавниците  също са изключително разнообразни по форма. Гръбния -ту кръгъл,ту квадратен  или триъгълен, увисва като"коса", ту се вее към опашката като шал. Опашния плавник може да наподобява  вилица, лопата, вентилатор, колан, пола ...
През 1911 г. в Лайпциг (Германия) се провежда първото  в света изложение на гупи, както и в Санкт-Петербург - първият изцяло руски конкурс за гупи, където може да участва всеки аквариумист, който представя десет оригинални самеца собствено производство.
Гупите се ползват не само от вниманието на аквариумистите. Те са първите рибки пребивавали в космоса на борда на орбиталните станции "Салют-5". С гупи изпитват степента на пречистване на отпадни води от битови химически вещества и тежки метали. Тази рибка, като мухата  Дрозофила, вярно служи на генетиците: опити върху кръстосването на различни вариации  гупи помага да се проучат законите на наследствеността.
В настоящо  време, дивите форми на гупи са изместени от многообразни селективни форми, получени след сложно кръстосване и изкуствен отбор. Някои съвременни породи гупи двата пола са със сходно оцветяване. Например, на  мъжки със син цвят на опашката съответства женска със синьо оцветена опашка и на женска с червена опашка кореспондира мъжки с червен основен цвят. В резултат на селекция са получени с бяло, синьо, сребърно и кремав фон на тялото, както и албиноси с червени очи. Последните са по-малко плодовити, и са склонни към дегенерация при близко родствено кръстосване и податливи на заболявания. Те трябва да се отглеждат при температура не по-ниска от  22 ° C.
Правилно отглеждане
Обикновено гупи  могат да се отглеждат при температура на водата в границите от 15 до 36 ° С (допустимо е само плавно, постепенно увеличение и намаление). Въпреки това, оптималната температура трябва да бъде 22-25 ° C. По-високата температура води до по-бързо съзряване, но съответно и по-бързо стареене. Гупите остават маломерни и воалите са недоразвити. Тяхната резистентност  към някои заболявания е намалена. При температури под оптималното (20-22 ° C) съзряването настъпва късно, така че рибите растат големи, а плавниците достигат максимален размер.
В "стара" вода с високо съдържание на органични отпадъци апетита на рибките е намален,а оцветяването е с бедни тонове. Гупите плуват със свити плавници и "залитат", и дълго  се задържат обикновено в ъглите на аквариума. Забележи ли се такова  поведение, по-специално при риби с воални плавници,желателно е във водата да се добави сол(едра нейодирана) в доза две равни чаени лъжички на 10 литра вода или 5%-процентен р-р на йод в спиртен разтвор с доза 1 капка на  10 литра вода.
Резки промени в температурата на водата  и нейните  химически характеристики (основно рН) се отразяват зле на гупите. Самките могат да станат стерилни. При самците може да се разръфа опашката или още по-зле да се нацепи по дължина. Това става най-често при транспорт на рибите и при преместване от един аквариум в друг.
Аквариума предназначен за отглеждане на породисти гупи трябва да бъде не по-малко от 40 см на дължина и не повече от 40 см височина. В качество на грунд могат да се използват добре промит речен пясък или дребнозърнест тъмен  чакъл. На всеки шест месеца е препоръчително грунда да се промива. Понякога любителите на гупи не използват субстрат,  аквариума е с голо дъно,а  растенията са поставени в саксии. В такива съдове почистването и премахването на органичните остатъци е по-лесно. Водата трябва да се сменя редовно с прясна със същите температура и параметри, престояла 2-3 денонощия. На възрастните  риби  трябва да се сменя седмично 1 / 3 от обема на водата, или дори по-добре – половината или дори 2 / 3, но само постепенно, в течение на 1 седмица. При замяна с голямо количество свежа вода опашките на воалните  самци се нацепват. На младите с още неразвити воали, както на невоалните  форми водата може да се сменя така, че за седмица да се смени целия обем: три пъти по 1/3, а на подрастващите – още по-често. В такива условия, когато има обилно и пълноценно хранене, малките растат  много бързо: в продължение на две седмици след раждането им, могат да различават  женски от мъжки (мъжките са с издължен анален плавник, а тялото изтънява).
В един малък 15-20-литра аквариум без подаване на въздух  може да се гледат самци-1 на 1-1,5литра вода и самки – 2-3 литра на риба. При непрекъснато аериране гъстотата може да бъде 2-3 пъти завишена, а при късо опашати – още повече.
Като всички малки риби, гупи изглеждат най-добре на фона на дребнолистни растения, които всъщност не трябва да бъдат  твърде много. В противен случай, промените в рН през деня и нощта, ще бъдат големи, особено ако аквариума не се аерира постоянно. Гупите между другото, е по-добре да се отглеждат в непродухван  аквариум. Но често това е невъзможно (или малък аквариум, или много риба), и се налага да се осигури аерация и филтрация на водата.
За да не скочи рибата, трябва да се сложи покривно стъкло или нивото на водата да е 5-6 см. под ръба на аквариума.

Поколение и хранене
В зависимост от условията на гледане гупите достигат полова зрялост на възраст 3 - 5 месеца. На всеки 3 - 6 седмици в течение на цялата година, женската дава потомство. За да не станат храна на другите риби, женските трябва да бъдат преместени в 1 - 5-литров съд в момент, когато коремната област е станала почти квадратна, както и аналното петно  голямо и много тъмно.

Maлките  на гупите са сравнително  големи,  дълги 5 - 8 мм , и много подвижни. Непосредствено след раждането, те започват да плуват, в търсене на инфузории и други микроорганизми за храна. Трябва предварително да се осигурят достатъчно укрития за малките: камъчета и дребнолистни растения (във водата и на повърхността ). Първата седмица малките  е желателно да се хранят четири пъти на ден с малки порции, а втората - три пъти, а след това, до двумесечна възраст - най-малко два пъти.
Гупите са практически всеядни: ядат дребна жива храна, ситно настъргано телешко месо, черен дроб, филе от морска риба, бял хляб, галета и жълтък от варено яйце, както и леко сварен грис. Суха храна (водните бълхи,  гамарус) – е непълноценна  храна, тя трябва да бъде използвана само като допълнителна. Жива дафния и комарна  ларва  могат да бъдат замразени и да се съхраняват  в камера на хладилник. В магазините за домашни любимци се предлага достатъчно разнообразие от храни под формата на люспи, подходящи за гупи(особено при хранене на младите).
Продължителността на живота на самците в умерена температура на водата е  2,5 - 3 години, на самките - 3,5 - 4 години, но те престават да са плодовити  1 - 1,5 години по-рано.
На начинаещи акваристи  не препоръчвам да се купуват и развъждат, елитни мъжки с дълъг воал. Най-добре да се започне с красиви безпородни гупи с къси плавници. Те са непретенциозни и издръжливи, както и силни и бързи плувци. Често аматьор, започнал с гупи, в продължение на много години забравя  за тях, увличайки се по други интересни и екзотични видове риби. Но времето минава, и той отново се връща  към гупи: за да се занимава  с тях сериозно и задълбочено. Именно такива акваристи отглеждат и развъждат пищните воални форми. Работата не е в това, че са сложни и претенциозни към условията на отглеждане. А в това, че да се изгледа едно породисто потомство достигайки качествата на родителите,  може само доста опитен аквариумист.

Източник: Наука и жизнь 9/2001
Превод : Янчев
Статията е преведена и публикувана със съгласието на автора.

----------------------------------------------------------------------------------------
ПП Търся съмишленици за обмяна на опит и материал за селекция!
Луд умора няма...
https://aquariumbg.com/forum/proxy.php?request=http%3A%2F%2Fi51.tinypic.com%2F15qq15l.jpg&hash=b07c9eabfccaf48f94e226948629f70537bc2352
300 оки миш-маш

Андрей Бобев

КАК ДА НАПРАВИМ ВЪНШНО КРЪСТОСВАНЕ НА ЛИНИИ ГУПИ
Мидж Хил

   Всички знаем, че най-добрият съвет, който някой би могъл да получи (и следва) за това как да отглежда гупи, е следният: "Вземете доброкачествена, добре стабилизирана линия и след това я пазете толкова чиста, колкото можете". Съхраняването на линията чиста се нарича инбридинг (вътрешно отглеждане) на линията. Инбридинг означава отглеждане на риби, които са генетично тясно свързани помежду си, като например брат със сестра, баща с дъщеря и пр. Някои гледачи използват техника, известна като "кръстосване на линиите", за да получат стабилна линия, и това също се включва под обобщаващото (и доста общо) наименование инбридинг. Ауткрос, тоест външното кръстосване, е обратното на инбридинга, тъй като външно кръстосване означава чифтосване на риби, които като цяло не са свързани помежду си. И така, причината, поради която всички успешни гледачи на гупи от време на време кръстосват външно линиите, но рядко съветват другите да го правят, е тази, че външното кръстосване наистина е някаква форма на генетична "руска рулетка". Успешният ауткрос изисква линиите, които се кръстосват, да бъдат генетично съвместими.
   Шансовете срещу това да намерите две съвместими линии са много високи. Дори когато от ауткрос се е получил добър резултат, това често е резултат на сляп късмет, отколкото на интелигентна селекция. Все пак има случаи, когато ауткрос може да създаде нещо, когато никакво количество инбридинг вътре в линията няма да постигне. Има също така случаи, когато външното кръстосване е единствената ви алтернатива, например когато купувате риба от изложба аукцион без свързан с нея партньор. За щастие, има начини да подобрите шансовете за получаване на добър резултат от ауткрос. Точно за това искам да ви разкажа тази вечер. Тоест – кога да правите ауткрос, как да избирате линия за него и как да процедирате след началното кръстосване, за да получите най-добрите резултати в следващите поколения.
   Преди да навляза в разумните причини за ауткрос, искам да посоча, че съществуват много недобри причини за него. Няма нищо лошо в кръстосване само заради празно любопитство или заради някаква друга фриволна причина, ако нямате за цел да предадете линията по-нататък. Това, което прави външното кръстосване, е пренареждане, "боричкане" на генетичните комбинации на двамата родители. Ето защо като цяло потомството от такова кръстосване е изцяло смесено. Такива екземпляри се обозначават като хибриди. Играйте си с хибридите, ако искате, но не ги предавайте нататък; защото те са генетични случайности и няма да направят нещо добро за хобито.
   Връщайки се обратно на добрите причини за ауткрос, според мен има пет ситуации, в които то може да е подходящо:

   1) Когато стабилна линия не създава характеристиките, които вие искате (например по-голям гръбен плавник), защото генетичната комбинация за тази характеристика просто не присъства в линията;
   2) Когато имате проблем със стабилизирането на линия, например безплодие;
   3) Външно кръстосване за получаване на хибриди за големи изложби;
   4) Необходимост, например в случай, че мъжки е закупен от изложба аукцион без свързана с него женска;
   5) За да създадете своя собствена линия.

   Искам да обсъдя всяка от тези ситуации в детайли, за да ви кажа защо смятам, че външното кръстосване, колкото и да е въпрос на късмет, може да бъде добър подход; и как да действаме след първоначалното кръстосване, защото техниките на отглеждане са леко различни за всеки тип ауткрос.
   В първата ситуация, когато имате добра, стабилна линия, но не сте получили определено качество, което искате, чрез инбридинг или кръстосване вътре в линията, разрешението на ситуацията може да стане външното кръстосване. Нека да приемем, че сте работили с линия червени, които не са толкова ярко червени, колкото вие бихте искали. Д-р Лар ни каза, че съществуват около 4-5 различни гена на червеното. Ако вашата линия няма всички тези гени, никакво количество инбридинг няма да създаде това, което не е съществувало още в началото. Така че можете да направите ауткрос, за да вземете липсващите гени, които са необходими за един по-чист, по-ярък цвят. Или може би се опитвате да получите по-голям гръбен плавник? Може да имате възможност с инбридинг чрез внимателна селекция на родители постепенно през годините да получите по-голям гръбен – може би. Но съществува и възможност да се използва ауткрос, за да получите този по-голям гръбен за по-малко време. Нали няма нужда да се казва, че не искате да загубите добрите характеристики на оригиналната си линия? Ето защо, докато правите външното кръстосване, трябва да продължите стабилната линия – в противен случай, ако кръстосването не проработи, ще сте загубили линията си.
   Добре, каква линия избираме, за да направим ауткрос със стабилна линия, когато искаме да добавим ново качество към стабилната? Въшната кръстосваща се линия също трябва да бъде добре стабилизирана, което означава, че линията трябва да се е запазила неизменена през няколко поколения, така че всички мъжки във всяко едно раждане твърде много си приличат и всяко поколение изглежда много подобно на предишните поколения. Ауткрос линията трябва да бъде от същия тип, както линията, с която ще я кръстосвате. С други думи, трябва да кръстосвате червено с червено, синьо със синьо, получерно-червено с получерно-червено и пр. И очевидно ауткрос линията трябва да притежава точната характеристика, която търсите. Когато намерите линия, която задоволява трите горни изисквания дотолкова, доколкото е възможно, правите външно кръстосване и в двете посоки. Вземете най-добрия си мъжки и го чифтосайте с женски от външната линия, а също така вземете мъжки от ауткрос линията и го кръстосайте с женски от оригиналната линия. Това се прави, защото не знаете кой начин ще се окаже най-добрият. И разбира се, трябва да държите поколенията разделени, така че да определите кой начин на външно кръстосване работи най-добре.
   Потомството от ауткрос се обозначава като поколение F1. Второто поколение след първичния ауткрос се нарича поколение F2 и т. н. Ако в поколение F1 намерите мъжки, който изглежда като оригиналната ви линия и освен това има ново качество от ауткрос линията, към което сте се стремили – чудесно, вие сте почти толкова късметлии, колкото изобщо е възможно. Станало е това, че качеството, което сте искали, се е доказало като доминантно, така че се е появило в първото поколение. Понякога това става и когато се случи, събирате този F1 мъжки с женски от оригиналната си линия. (Помнете, че съхранявате развитието на оригиналната линия!) Това е точната процедура, защото вие искате да въздействате обратно на оригиналната си линия възможно най-скоро след ауткроса. Събирането на F1 мъжкаря, който изглежда най-подобен на оригиналната ви линия и който освен това има новата характеристика, която искате, с женските от оригиналната ви линия създава F2 поколението. Продължавате да го правите, използвайки само женски от оригиналната линия, тъй като трябва да запазите обратното въздействие на новата черта върху тази оригинална линия.
   Говорихме за ауткрос, който създава желаното качество в първото поколение. Повечето случаи на външно кръстосване няма да са така успешни. Чертата, която търсим, няма да се появи в първото поколение, но това не означава, че не е там. Има две причини защо едно качество, притежавано от линията, може да не се появи при първото поколение на ауткрос.

   а) чертата е рецесивна, или
   б) носи се само от женските.

   Ако специфична черта, която желаете (и която присъства в една от линиите, използвани в ауткрос), не се появи в поколенията F, трябва да вземете брат и сестра от родените в F1 и да ги чифтосате помежду им, за да откриете дали чертата е рецесивна. Ако е рецесивна, ще се появи в 25% от поколението от това родствено чифтосване. Приемайки, че чертата е рецецесивна и че се появява в поколението F2 (от чифтосването на брат и сестра от F1), вземате мъжки от F2, който изглежда най-подобен на оригиналната ви линия и който има новата черта, и след това го кръстосвате с женски от оригиналната, чиста линия – която сте запазили чиста точно за тази цел. Това ви дава поколението F3 от началния ауткрос. Това поколение F3 няма да покаже рецесивната черта. (От тук нататък нещата ще звучат сложно, но всъщност не са.) Трябва да запомните, че това, което имаме предвид, когато казваме, че една черта е рецесивна, е, че един екземпляр няма да прояви рецесивната черта освен ако той/тя няма необходимите гени от двамата родители. Това поколение F3 има за баща мъжки от F2, който е притежавал рецесивната черта, и за майка – женска от оригиналната ви линия, която не носи рецесива. Ето защо F3 има рецесивните гени само от единия родител. Всяко потомство на поколението F3 носи рецесивните гени, но няма да има видимо доказателство за това.
   Следващата стъпка е да се чифтосат брат със сестра от F3, за да дадат поколение, 25% от което отново ще показва рецесивната черта. Виждате, че когато отглеждате рецесивна черта обратно в стабилна линия, която не носи рецесив, за известно време трябва да използвате цикъл от две поколения. С други думи, във всяко второ поколение ще чифтосвате родствено свързани екземпляри и в следващите поколения ще чифтосвате обратно с женски от чистата линия.
Помнете, че казахме, че може да има и друга причина, поради която една черта не се появява в първото поколение. Това може да е, защото новата черта се предава на женските от F1, но не на мъжките. Но никога не се знае. Ето защо освен чифтосването на брат и сестра от поколението F1, за да се види дали липсващата черта е рецесивна, трябва също така да чифтосате няколко женски от F1 с мъжки от оригиналната линия, за да видите дали чертата, по която работите, всъщност не е рецесивна, а се носи само от женските. Ако получите новата черта чрез събиране на женски от F1 с мъжки от оригиналната линия, тогава вече сте стартирали и тичате към целта. Което значи, че ще чифтосвате мъжки от оригиналната си линия с хибридни женски, които ще стават генетично по-близки с оригиналната ви линия след всяко следващо поколение от кръстосването.
   В обобщение, когато ауткрос се използва като опит да се добави една черта към стабилна линия, в петото поколение ще се случи едно от трите неща:

   1) желаната черта ще е доминантна;
   2) няма да се проявява в първото поколение, защото е рецесивна;
   3) няма да се появява в първото поколение, защото се носи от женските.

   С доминантната черта и с тази, която се носи от женските, ще е най-лесно да се справите. Рецесивната черта е по-трудна. Но и в трите случая намерението ви се състои в това да чифтосвате риби с новата черта с такива от оригиналната линия толкова често, колкото е възможно. Това обратно чифтосване с основната линия ще означава, че "изчиствате" хибридите, но също така ще означава, че хибридите все повече и повече ще заприличват на оригиналната линия. Може да започнете да губите онова качество, заради което сте направили началния ауткрос и което сте получили в първото поколение от него. Трябва да внимавате за това. Ако нещата не тръгнат по правилния път, започвате да чифтосвате брат със сестра измежду хибридите, за да видите какво ще стане.

   А сега да продължим към втората ситуация, в която според мен един ауткрос би бил нещо полезно. Това е случаят, в който стабилна линия с висока степен на инбриндинг е развила сериозен генетичен недостатък – например безплодие, висок процент гръбначни изкривявания, поддатливост на заболявания и пр. Една стабилна линия, която бързо се "разваля" заради генетичен проблем (но която в други отношения все още е красива), понякога може да бъде спасена от гледачите с внимателна селекция, без да се прибягва до ауткрос. Първо това бихте искали да опитате.
   Нека кажа тук, че инбридингът на гупи, дори много близък инбридинг, сам по себе си не е вреден. Гупите ще поемат инбридинг за много повече поколение, отколкото повечето от нас ще продължат да работят с която и да е линия, БЕЗ забележим ущърб в размер, цвят или жизненост. Както д-р Юджийн Лар, така и д-р У. Х. Хилдеман, за да споменем само двама генетици, които детайлно са тествали ефекта от инбридинг при гупите, са отглеждали лини гупи по метода брат със сестра за повече от 18 последователни поколения без загуба на техните желани характеристики. Когато линии, подложени на интензивен инбридинг, развиват сериозни генетични дефекти (а това често се случва), това не е заради дългото време на инбридинг. Така става, защото гледачите на гупи подбират за употреба като родители риби, които имат някои невидими слабости. Въпреки че тези слабости не се проявяват в родителите, те ще се проявят в следващите поколение, обикновено под формата на деформации и/или безплодие. Такива неща се случват и на най-добрите измежду нас. Това е сериозен проблем. В крайна сметка, ако се достигне до точка, в която линията не произвежда малки, тя е изгубена. Или добре стабилизирана линия ще започне да дава висок процент деформирани малки при всяко раждане, но недеформираните риби, които оцеляват, все още са красиви. Ще искате да се опитате да спасите тези линии. Но какво, ако вашите стабилни линии просто стават по-лоши, без значение колко внимателно сте се опитали да подбирате най-добрите родители? Можете да опитате ауткрос. Трябва все още да пазите продължаваща оригиналната линия, ако можете, защото ще върнете обратно хибридите от ауткроса в тази оригинална линия колкото се може по-бързо. И отново, когато избирате линия за ауткрос, ще искате такава, която да прилича колкото е възможно повече на оригиналната ви линия; такава, която също е добре стабилизирана, и която произвежда жизнени и с добра раждаемост малки. Знам, че това са доста изисквания, но ето какво ще направите, след като получите линия за ауткрос с вашата собствена линия, за да подобрите раждаемостта и/или жизнеността. Ауткрос по двата начина, ако е възможно. Тоест вземате най-добрия си мъжки и го чифтосвате с женски от ауткрос линията, а също вземате мъжки от ауткрос линията и го чифтосвате с женски от оригиналната ви линия. Отново трябва да държите потомството от тези чифтосвания отделно. Когато тези F1 хибриди са достатъчно пораснали, за да подберете екземпляри за разплод, вземате мъжки измежду най-добре изглеждащите от ражданията F1 и го чифтосвате с женски от оригиналната ви (чиста) линия. И продължавате да го правите в следващите поколения, събирайки хибридните мъжкари обратно с женски от чистата линия. Ако имате достатъчно аквариумно пространство, можете също да се опитате да събирате обратно с чистата си линия в друганасока. Имам предвид, че можете също да опитате чифтосване на хибридна женска от всяко поколение след ауткроса обратно с мъжкари от чистата линия. Моят личен опит е, че ще получите по-добри резултати с първия метод, тоест с чифтосване на хибридни мъжки с женски от чистата ви линия. Но ако имате достатъчно аквариумно пространство, няма да ви заболи да опитате и по двата начина.
   Може би не съм казала достатъчно за това защо бихте искали линията за ауткрос да е стабилна, наистина селектирана линия. Помнете, че това, което прави един ауткрос, е да разбърка заедно генетичните модели на двете линии, които се кръстосват. Ако едната страна на кръстосването сама по себе си е само на няколко поколения отдалечена от предишен ауткрос, това, което ще сте постигнали, е само да размесите още повече генетичните модели. Опитът и дългогодишните експерименти са доказали, че тези хибридо-хибриди може да изглеждат добре в продължение на няколко поколения, но че техните размесени генетични модели скоро ги карат да регресират в дребни, шарени рибки като техните предтечи.

Превод: А. Бобев

dok70

Я да я вдигна тая тема, че потъна.  :-P
Интересно клипче за начинаещи генетици:

:whistle:
Луд умора няма...
https://aquariumbg.com/forum/proxy.php?request=http%3A%2F%2Fi51.tinypic.com%2F15qq15l.jpg&hash=b07c9eabfccaf48f94e226948629f70537bc2352
300 оки миш-маш

Similar topics (5)

58396

Публикации: 4
Прегледи: 3443

19914

Публикации: 300
Прегледи: 186245

51085

Публикации: 7
Прегледи: 5453

4410

Публикации: 4
Прегледи: 12457

57851

Публикации: 12
Прегледи: 6180